医护查查 yihuchacha.com
导航:
首页
>
精神心理
>
精神分裂症防治指南2025
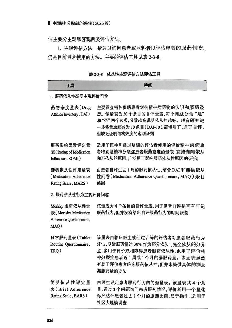
>> 二、依从性评估
上一篇:
>> 一、六个维度症状学评估(2)
下一篇:
>> 三、社会功能及生活质量评估