医护查查 yihuchacha.com
导航:
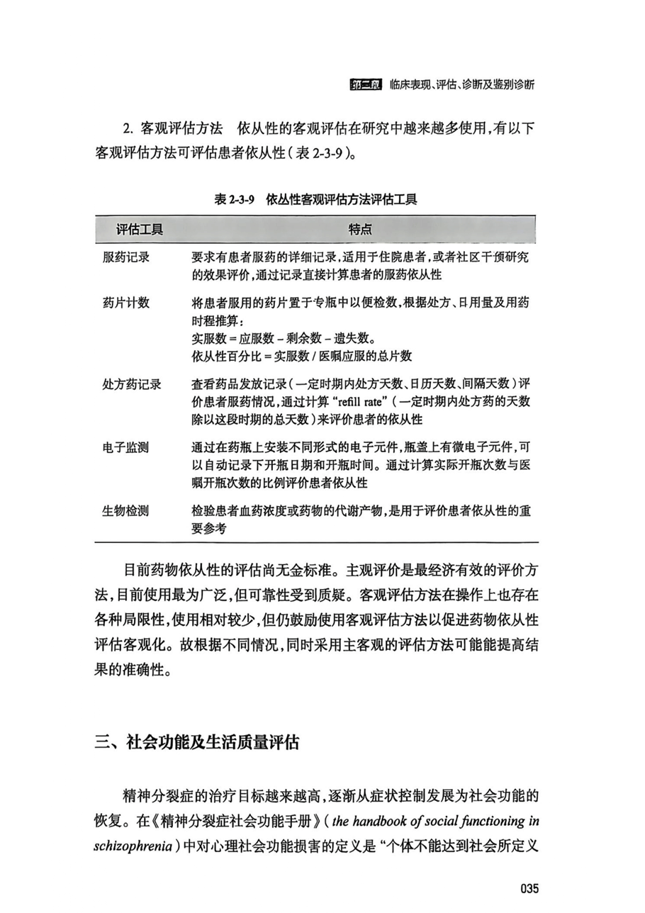
首页
>
精神心理
>
精神分裂症防治指南2025
>> 三、社会功能及生活质量评估
上一篇:
>> 二、依从性评估
下一篇:
>> 四、社会家庭和医疗资源评估