医护查查 yihuchacha.com
导航:
首页
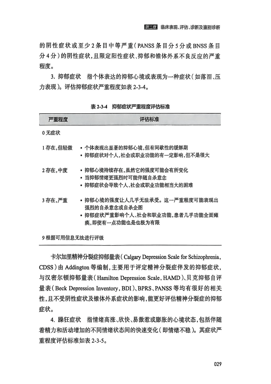
>
精神心理
>
精神分裂症防治指南2025
>> 一、六个维度症状学评估(2)
上一篇:
>> 一、六个维度症状学评估(1)
下一篇:
>> 二、依从性评估