医护查查 yihuchacha.com
导航:
首页
>
精神心理
>
精神分裂症防治指南2025
>> 一、六个维度症状学评估(1)
上一篇:
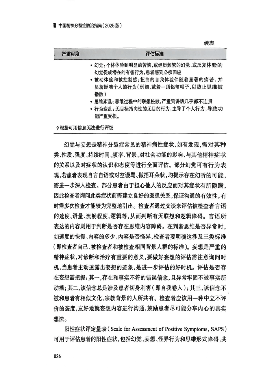
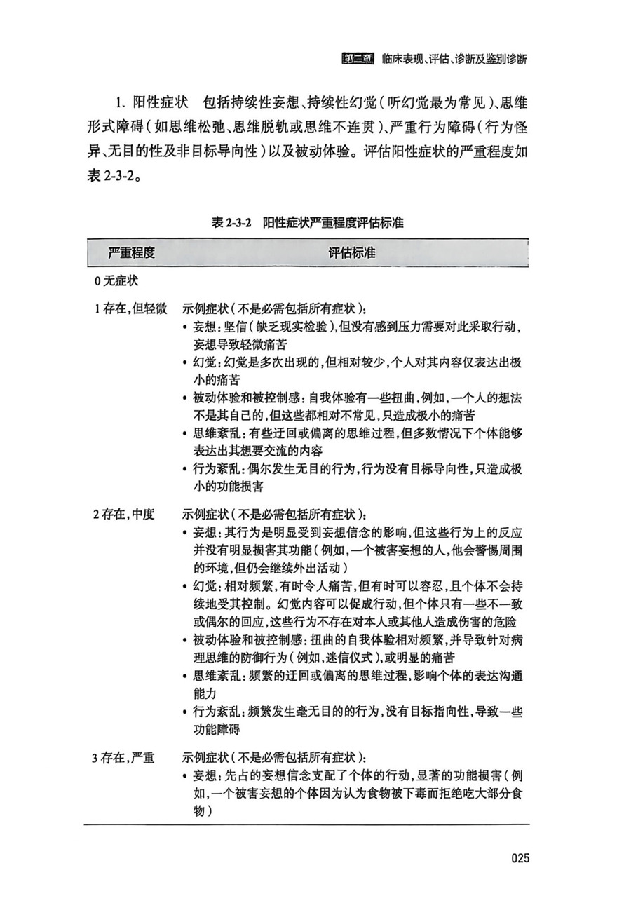
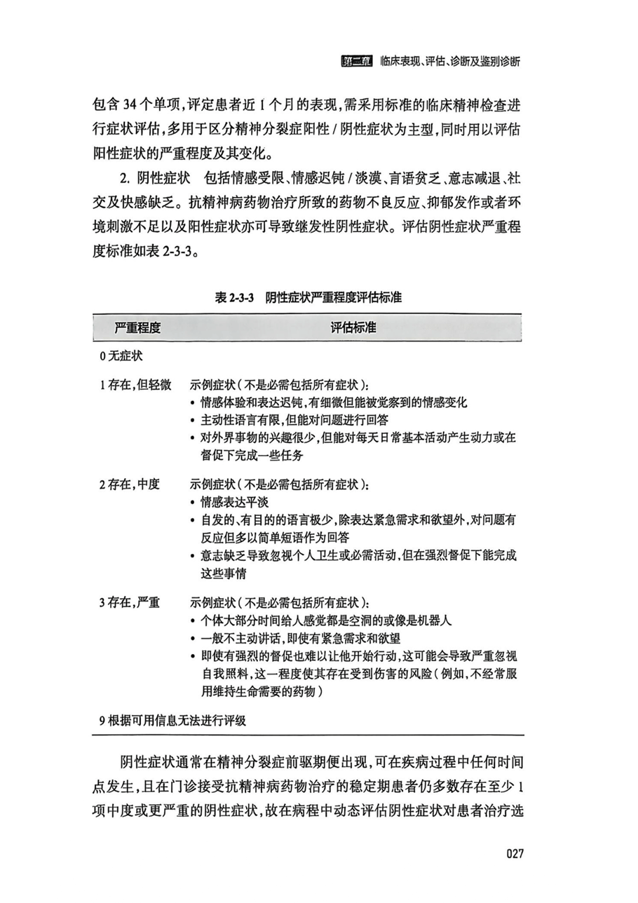
第三节 精神分裂症的多维度评估
下一篇:
>> 一、六个维度症状学评估(2)