医护查查 yihuchacha.com
导航:
首页
>
速查指南
>
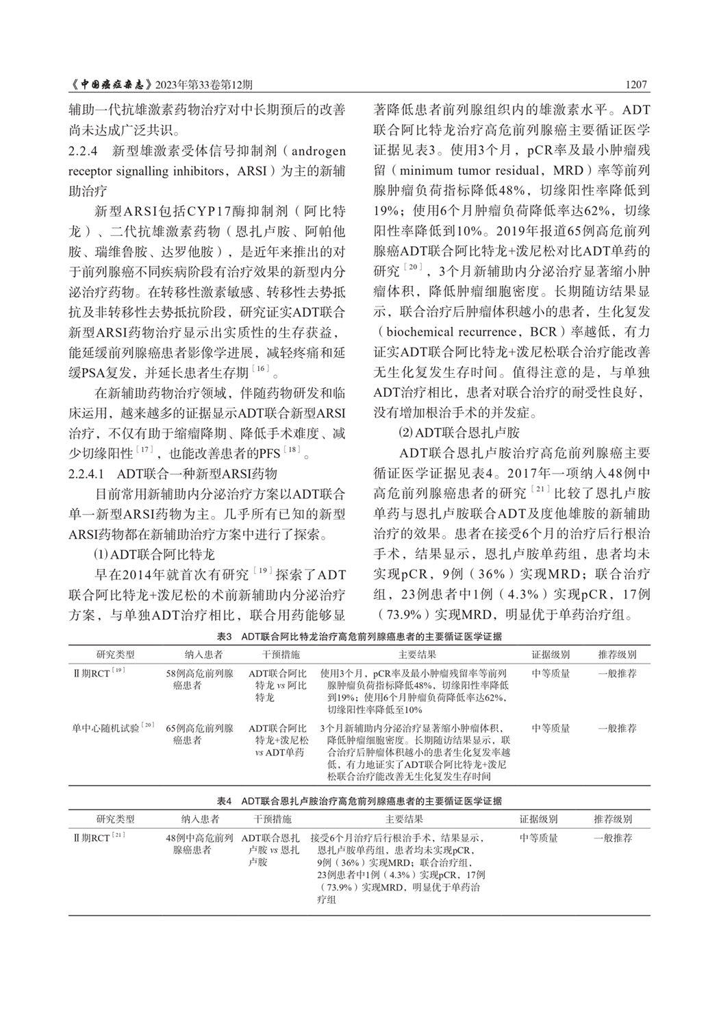
高危前列腺癌围手术期治疗
2、结果:定义、理论依据、新辅助治疗
上一篇:
1、共识的制定方法
下一篇:
2、结果:辅助内分泌治疗、放射治疗