医护查查 yihuchacha.com
导航:
首页
>
速查指南
>
高危前列腺癌围手术期治疗
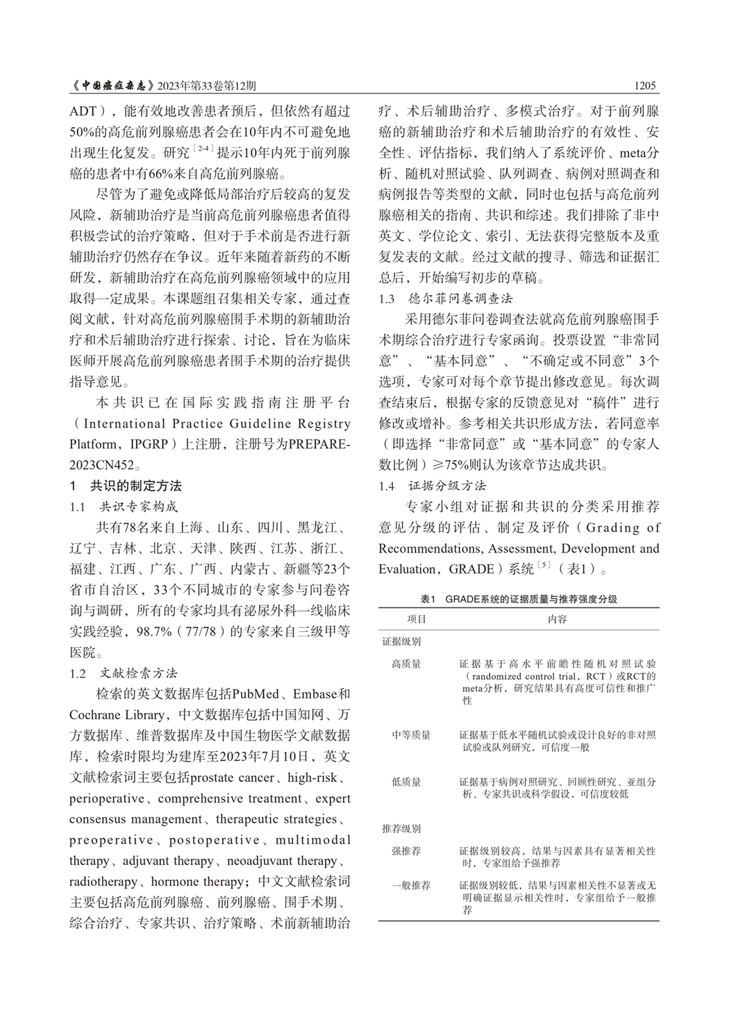
1、共识的制定方法
上一篇:
高危前列腺癌围手术期综合治疗专家共识(2023年版)
下一篇:
2、结果:定义、理论依据、新辅助治疗