医护查查 yihuchacha.com
导航:
首页
>
指南共识
>
Ⅳ期原发性肺癌治疗
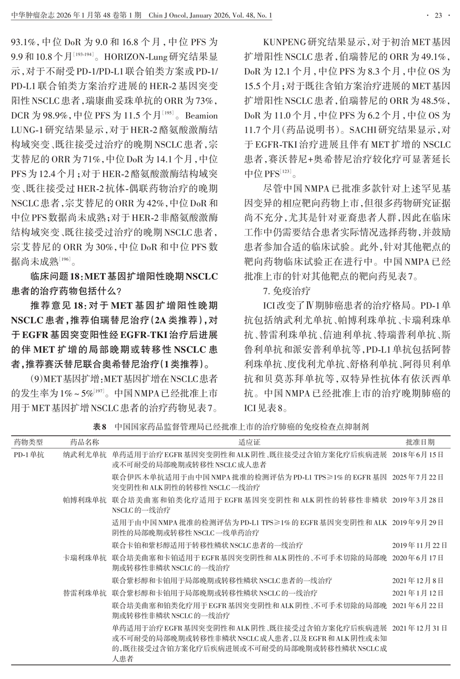
7、免疫治疗:表8 已批准上市的治疗肺癌的免疫检查点抑制剂
上一篇:
6、罕见靶点的靶向治疗:表7 已批准上市的针对其他靶点的靶向药物
下一篇:
外科治疗:脑寡转移、肾上腺寡转移、骨寡转移、肺寡转移