医护查查 yihuchacha.com
导航:
首页
>
指南共识
>
Ⅳ期原发性肺癌治疗
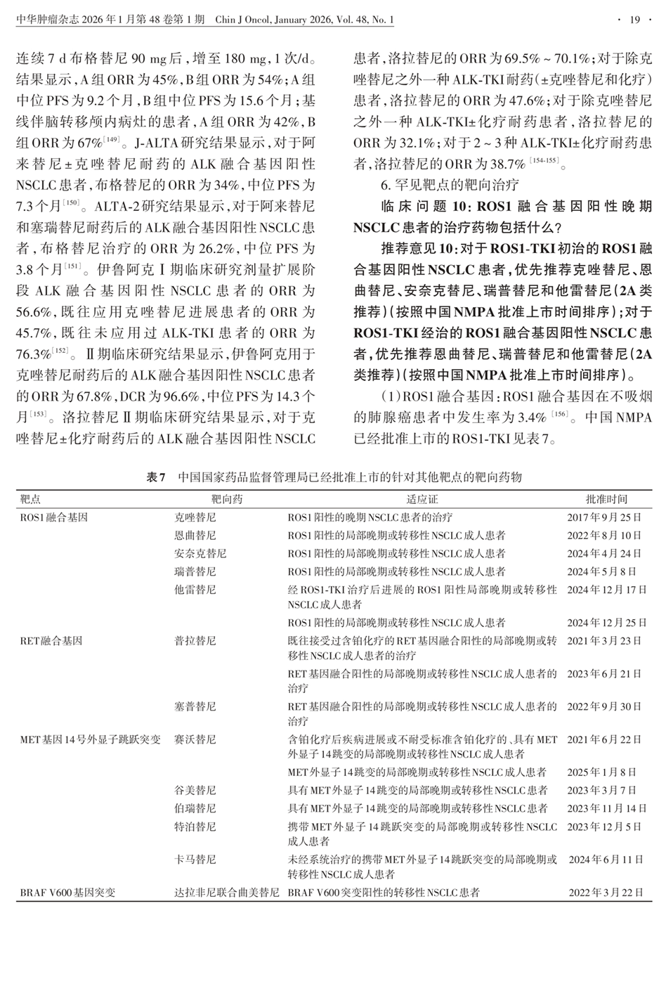
6、罕见靶点的靶向治疗:表7 已批准上市的针对其他靶点的靶向药物
上一篇:
5、ALK-TKI:表5 已批准上市的ALK-TKI
下一篇:
7、免疫治疗:表8 已批准上市的治疗肺癌的免疫检查点抑制剂