医护查查 yihuchacha.com
导航:
首页
>
速查指南
>
胃癌诊疗指南2022版
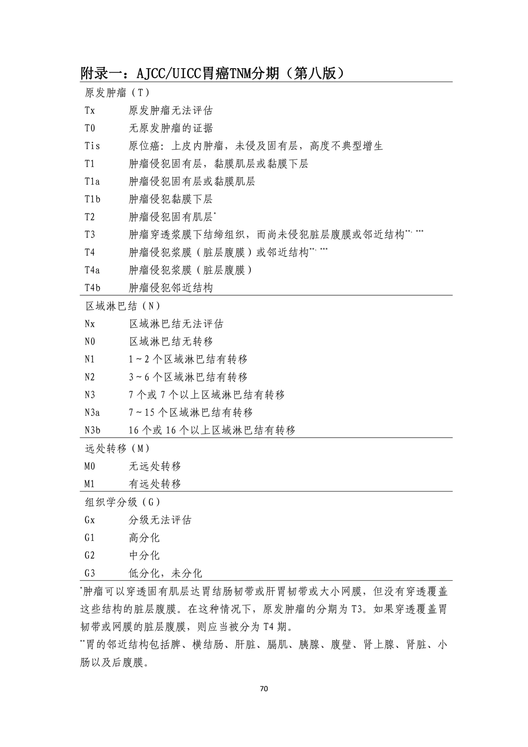
附录一:AJCC/UICC胃癌TNM分期(第8版)
上一篇:
胃癌的治疗:随访
下一篇:
附录:临床分期,病理分期,辅助治疗后分期