医护查查 yihuchacha.com
导航:
首页
>
速查指南
>
胃癌诊疗指南2022版
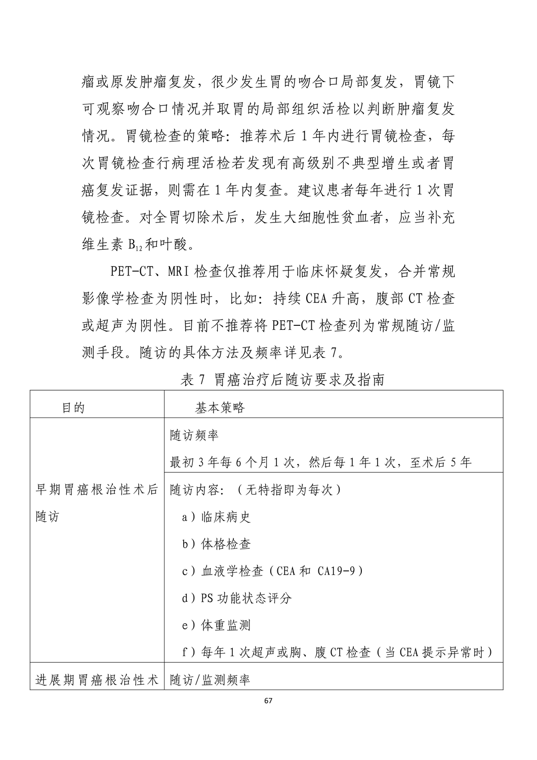
胃癌的治疗:随访
上一篇:
胃癌的治疗:姑息治疗的基本原则、管理
下一篇:
附录一:AJCC/UICC胃癌TNM分期(第8版)