医护查查 yihuchacha.com
导航:
首页
>
速查指南
>
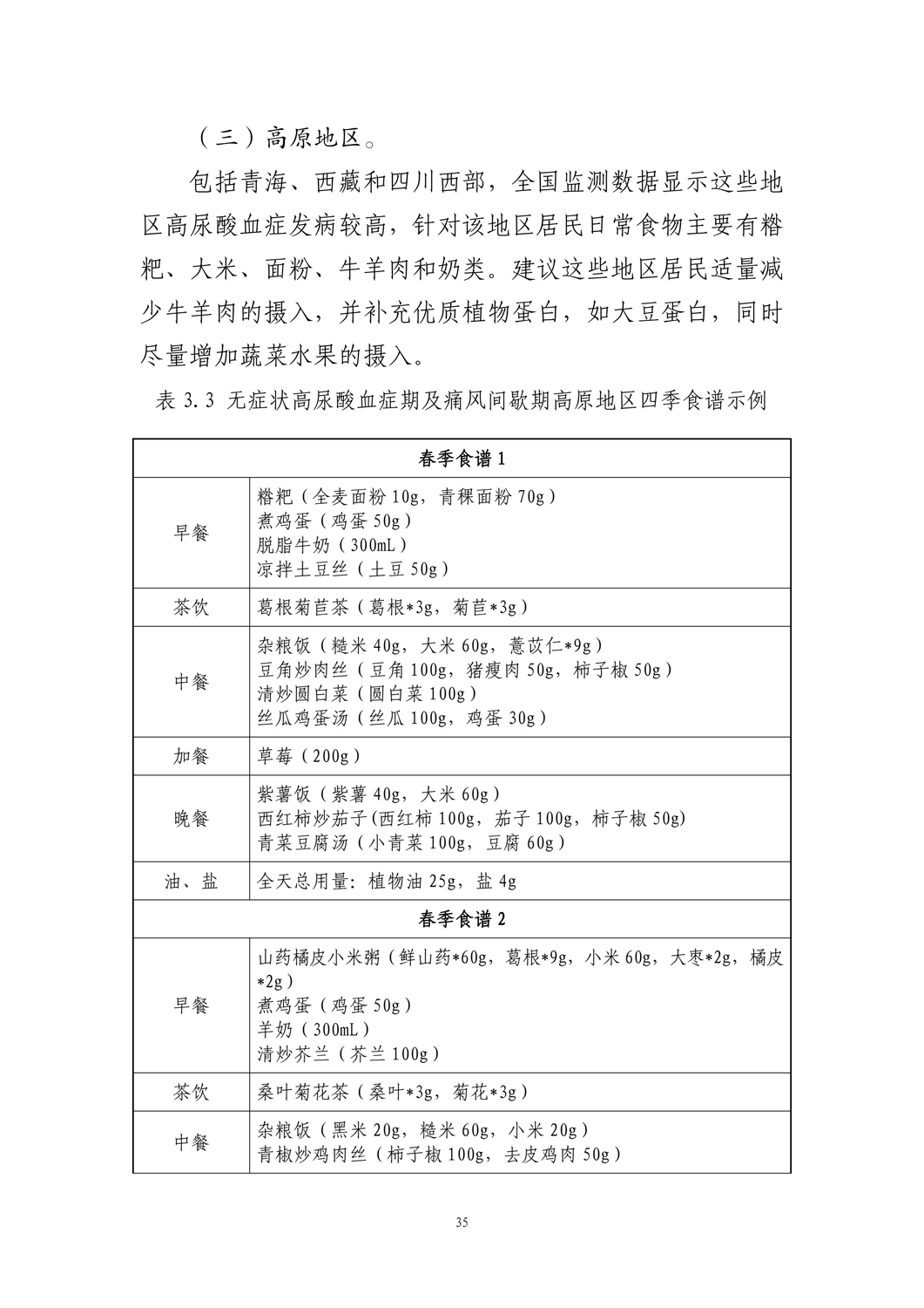
成人高尿酸痛风食养指南2024
间歇期高原地区:春季、夏季食谱
上一篇:
间歇期沿海地区:秋季、冬季食谱
下一篇:
间歇期高原地区:秋季、冬季食谱