声明:本站只是转载文章,不构成医疗建议,具体请咨询医师。
原链接:https://mp.weixin.qq.com/s/erGN8_WgjMrNM1xADM4pQw
脑卒中(Stroke),俗称“中风”,是一种急性脑血管疾病。它是由脑部血管突然破裂,或者血管阻塞使血液无法流入大脑,进而引发脑组织损伤的一类疾病。
脑卒中分为缺血性脑卒中和出血性脑卒中两种类型。在脑卒中病例中,急性缺血性脑卒中占比约70%。缺血性脑卒中是因为血栓形成或动脉狭窄,致使血液不能到达大脑,从而造成脑组织损伤;出血性脑卒中则是血管破裂,血液流入大脑组织周围,压迫或损伤脑细胞。
#1 急性缺血性脑卒中的治疗
在急性缺血性脑卒中再灌注治疗中,早期的核心目标是让缺血区域的血流灌注得以恢复。而静脉溶栓与机械取栓是最为有效的两种措施,治疗时间越早,有效性和安全性也越高。
目前可用于静脉溶栓的药物主要有阿替普酶(alteplase)、替奈普酶(tenecteplase)、瑞替普酶(reteplase)以及尿激酶。

不适合溶栓治疗的患者,特别是高纤维蛋白原血症患者,可选用降纤药物进行治疗。
巴曲酶(batroxobin,BTX)是国内常用的降纤药物。其用法为:成人首次剂量为10BU,维持剂量可根据患者情况灵活调整,一般为5BU,隔日一次。使用前,需将药液用100ml生理盐水稀释,然后通过静脉滴注给药,滴注时间需在1小时以上。
对于不适合静脉溶栓的患者,应尽早开展抗血小板治疗,可选用阿司匹林、氯吡格雷或替格瑞洛等。而对于已经接受过静脉溶栓的患者,需在溶栓24小时后开始使用抗血小板治疗。

对于不适合静脉溶栓(或血管内取栓)的患者,可在早期根据个体情况,选用能够促进脑血管侧支循环的药物,如丁苯酞、尤瑞克林等。

神经保护剂理论上可以改善神经功能缺损程度,不过其疗效和安全性还需要进一步证实。常用的神经保护剂有长春西汀、胞磷胆碱、肌氨肽苷、依达拉奉、小牛血去蛋白提取物等。
#2 脑卒中的一级预防用药
正如古代医家扁鹊所说“上医治未病”,有效的预防措施和及时的诊疗干预,可以显著降低脑卒中的发生率和不良后果。
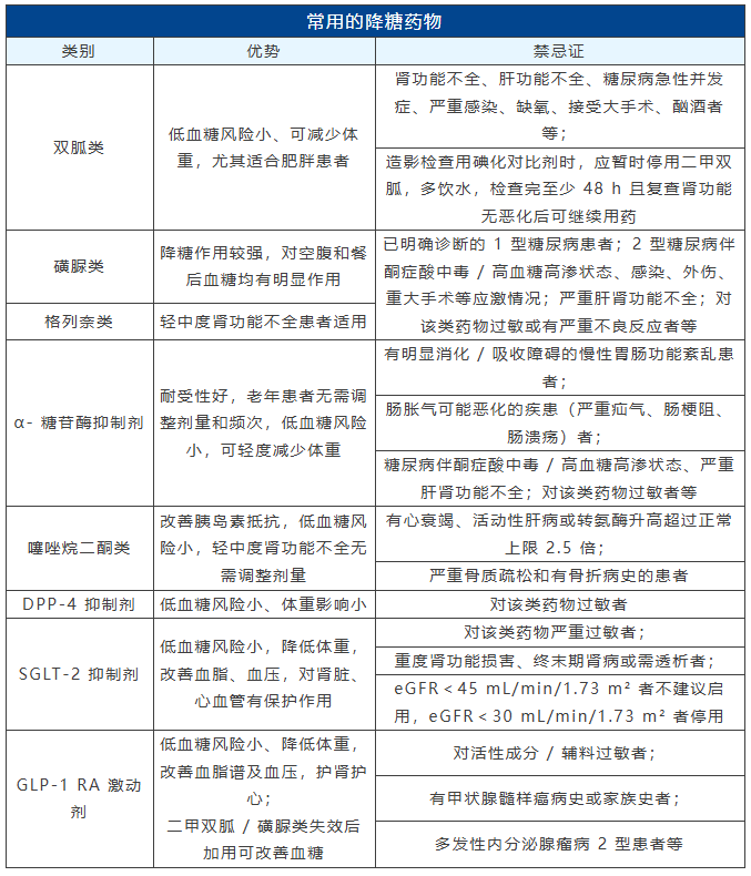
一级预防需要积极治疗高血压、糖尿病和高脂血症等基础疾病,合理使用降压药、降糖药和他汀类药物。对于心房颤动患者,应根据CHA2DS2-VASc评分评估卒中风险,并考虑使用抗凝药物预防卒中。



通过保持健康的生活方式并积极预防,能够降低患脑卒中的风险;在脑卒中发生后,尽快进行救治并积极开展康复治疗,可降低脑卒中致残致死率,提高患者生活质量。