医护查查 yihuchacha.com
导航:
首页
>
速查指南
>
高血压防治指南2024版
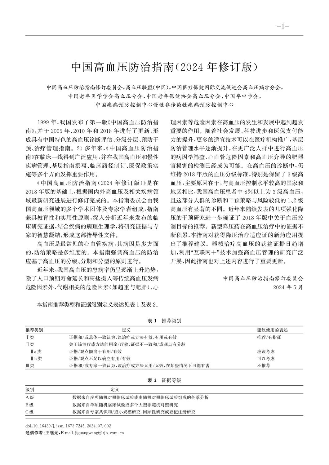
高血压防治指南(2024修订版)
上一篇:
返回列表
下一篇:
我国人群高血压流行及防控现状