医护查查 yihuchacha.com
导航:
首页
>
速查指南
>
肺结核与肺癌共病诊疗共识
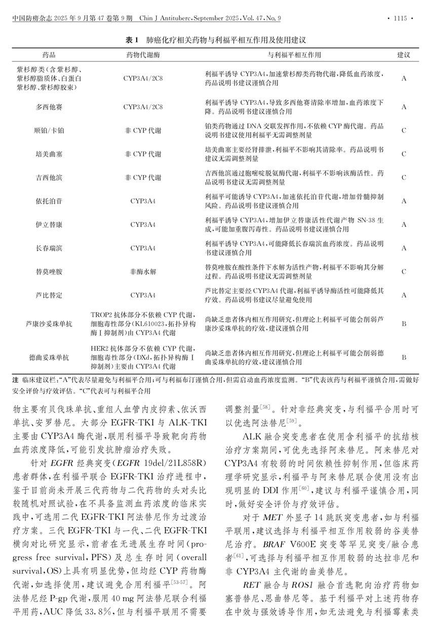
肺癌化疗药、靶向药与利福平相互作用及使用建议(二)
上一篇:
肺结核与肺癌共病的治疗(一)
下一篇:
共病治疗药物不良反应/并发症/方案调整