医护查查 yihuchacha.com
导航:
首页
>
速查指南
>
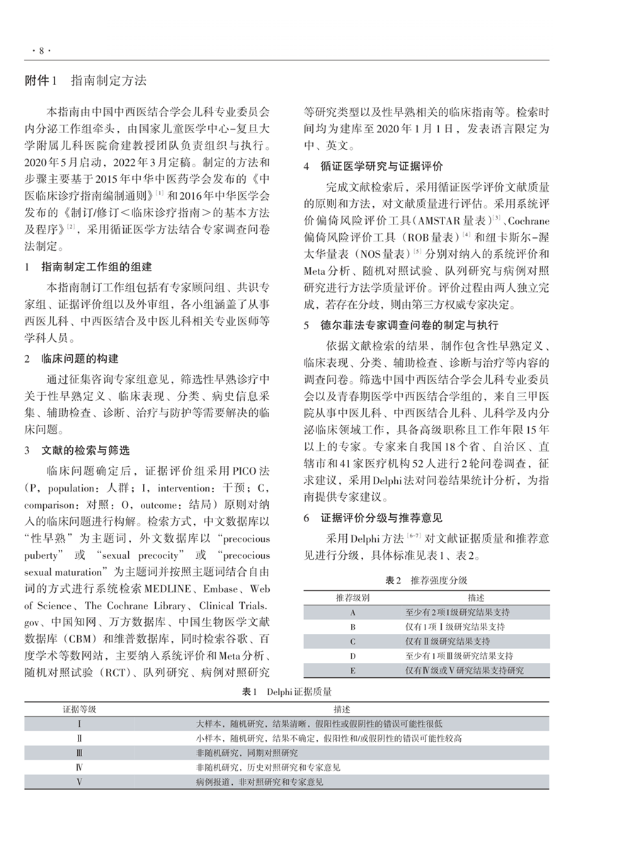
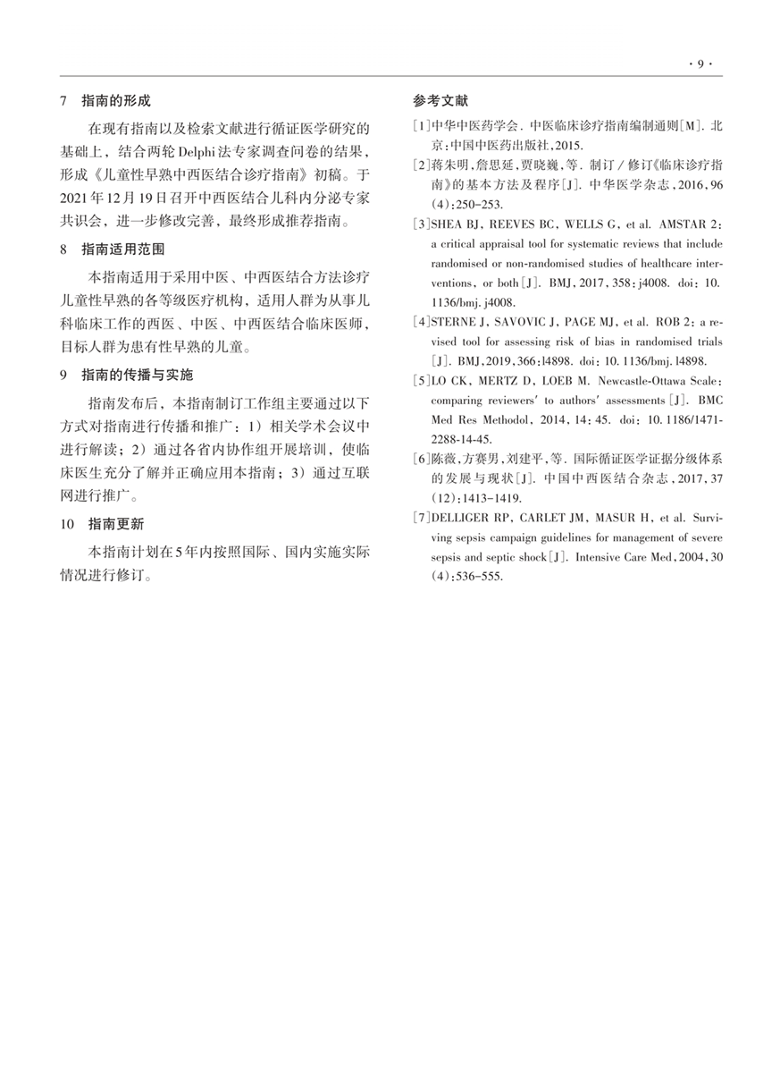
儿童性早熟诊疗指南2023版
附件1 指南制定方法(完结)
上一篇:
参考文献
下一篇:
返回列表