医护查查 yihuchacha.com
导航:
首页
>
速查指南
>
成人失眠与治疗指南2023版
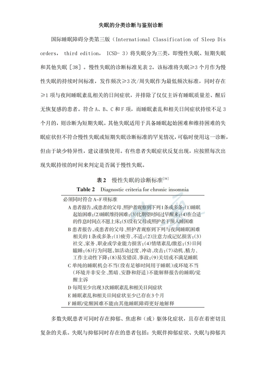
失眠的分类诊断与鉴别诊断
上一篇:
失眠的临床评估
下一篇:
失眠的治疗:总体目标和干预策略