医护查查 yihuchacha.com
导航:
首页
>
速查指南
>
颈部注射美容专家共识2024版
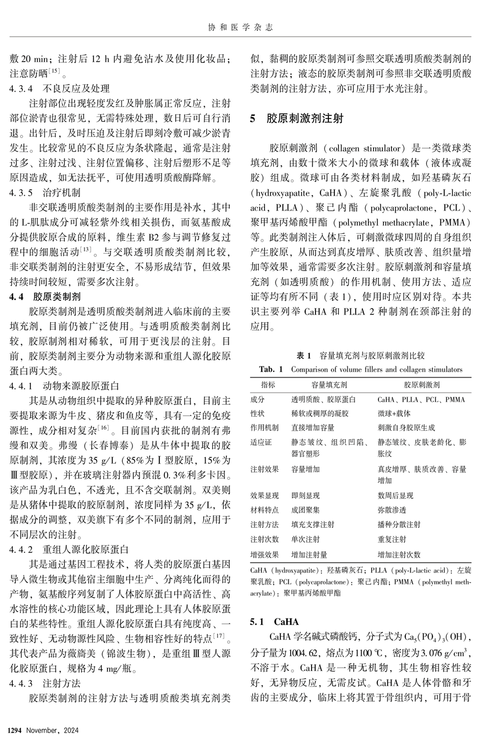
5、胶原刺激剂注射
上一篇:
4、容量填充剂注射
下一篇:
6、自体组织成分的注射