医护查查 yihuchacha.com
导航:
首页
>
指南共识
>
婴幼儿过敏性疾病预防
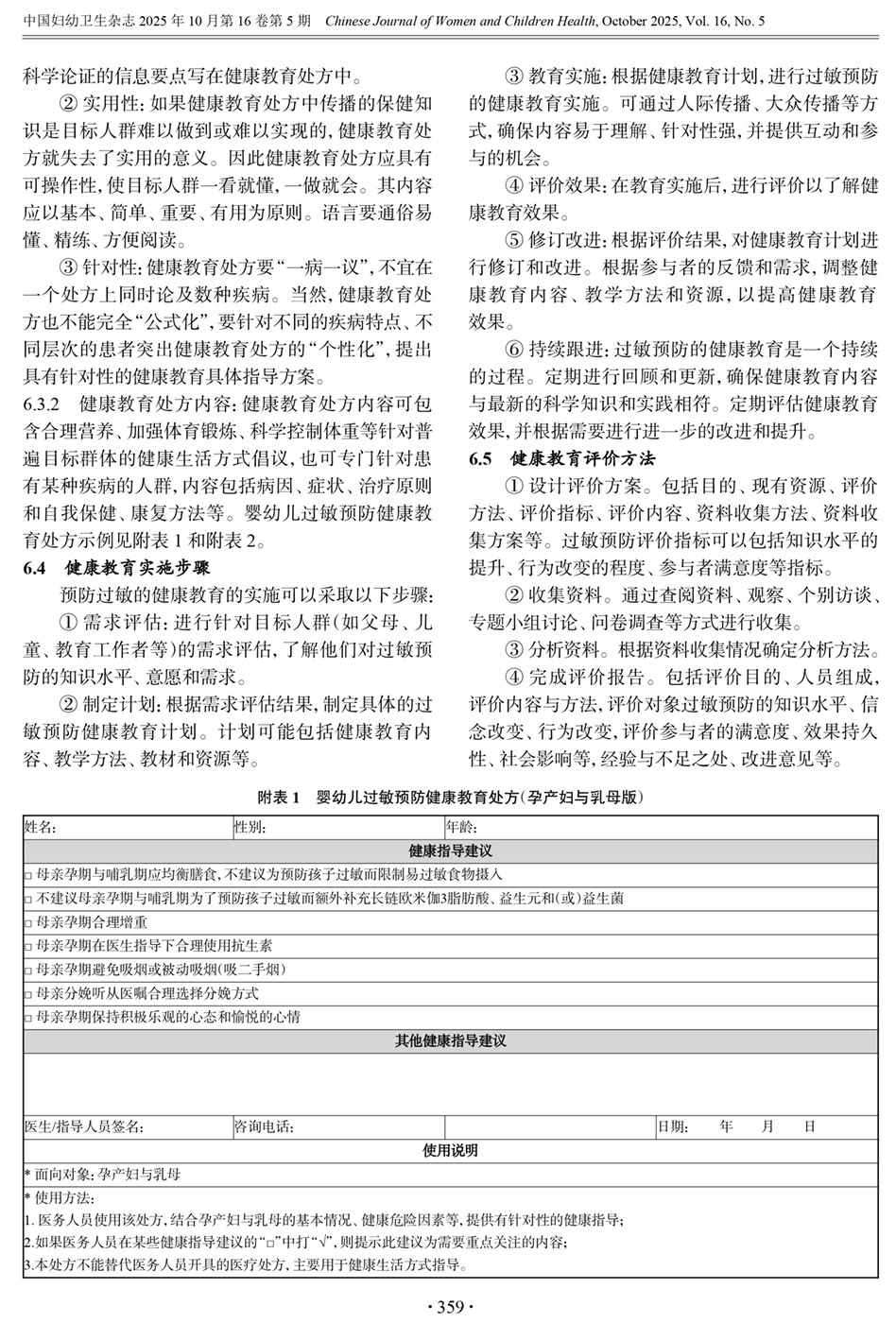
6、健康教育方法和评价 附表1 婴幼儿过敏预防健康教育处方
上一篇:
5、健康教育核心信息
下一篇:
编审专家组/参考文献(完结)