医护查查 yihuchacha.com
导航:
首页
>
指南共识
>
Ⅳ期原发性肺癌治疗
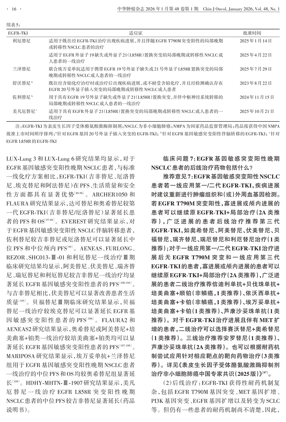
4、EGFE-TKI:表5 已批准上市的EGFE-TKI
上一篇:
3、抗血管生成药物治疗:表3 非小细胞癌/小细胞癌 常用的一线化疗方案
下一篇:
5、ALK-TKI:表5 已批准上市的ALK-TKI