医护查查 yihuchacha.com
导航:
首页
>
指南共识
>
高钙血症临床诊治
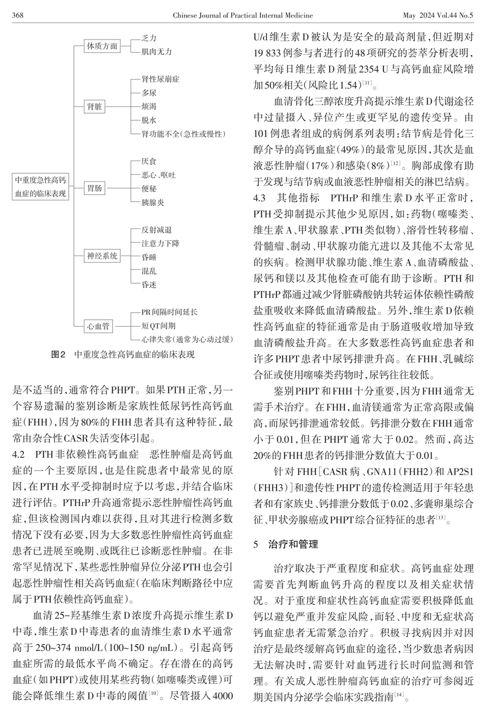
5、治疗和管理 图3 高钙血症诊断流程 6、预后
上一篇:
图1 高钙血症的原因
下一篇:
参考文献(完结)