医护查查 yihuchacha.com
导航:
首页
>
指南共识
>
社区脑卒中上肢躯体感觉障碍
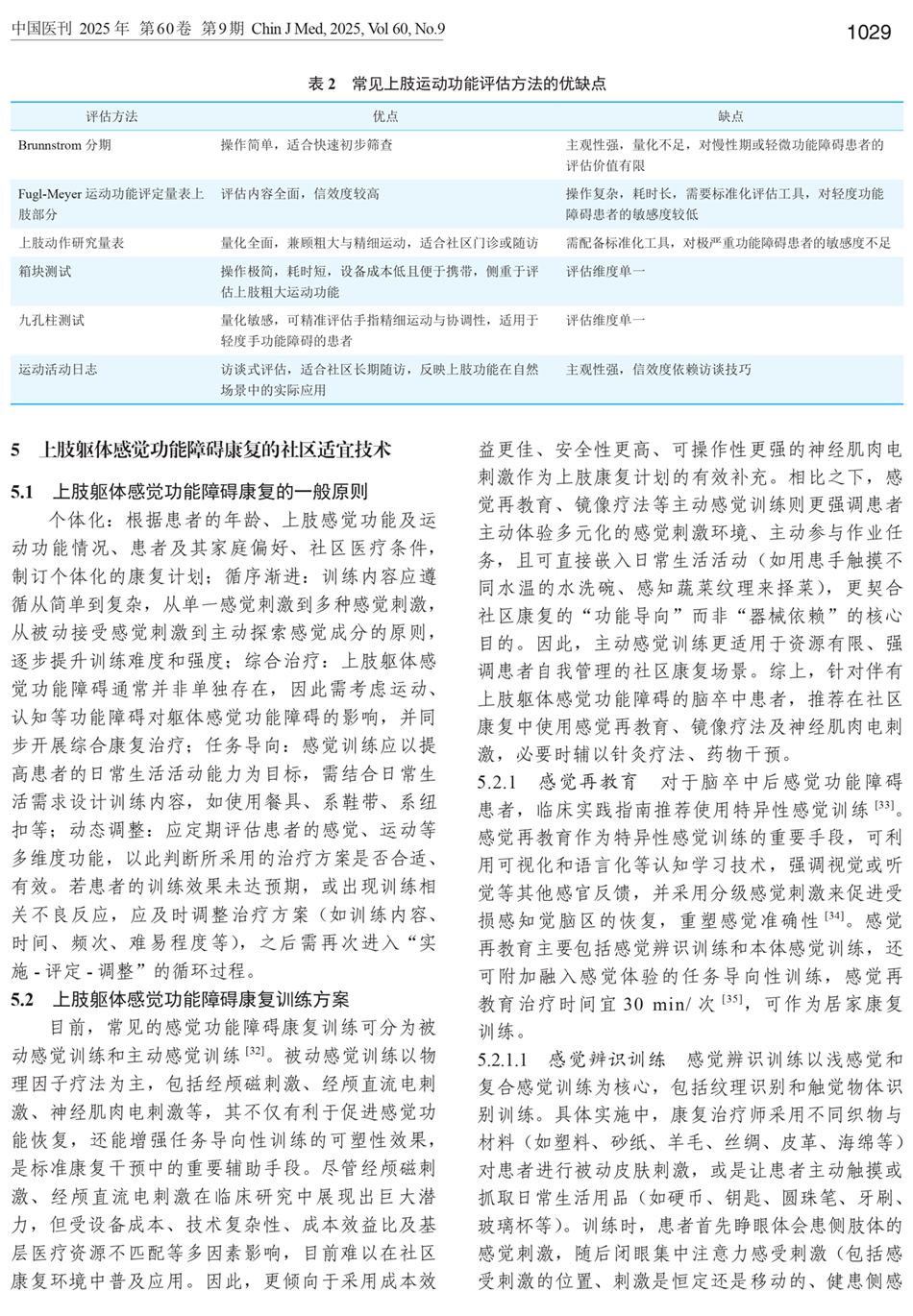
4、上肢运动功能评估 5、上肢躯体感觉功能障碍康复的社区适宜技术
上一篇:
2、躯体感觉的相关定义与分类 3、上肢躯体感觉功能评估
下一篇:
6、康复宣教 7、以"社区家庭"为核心的全周期管理模模式 8、小结