医护查查 yihuchacha.com
导航:
首页
>
指南共识
>
支气管哮喘防治指南
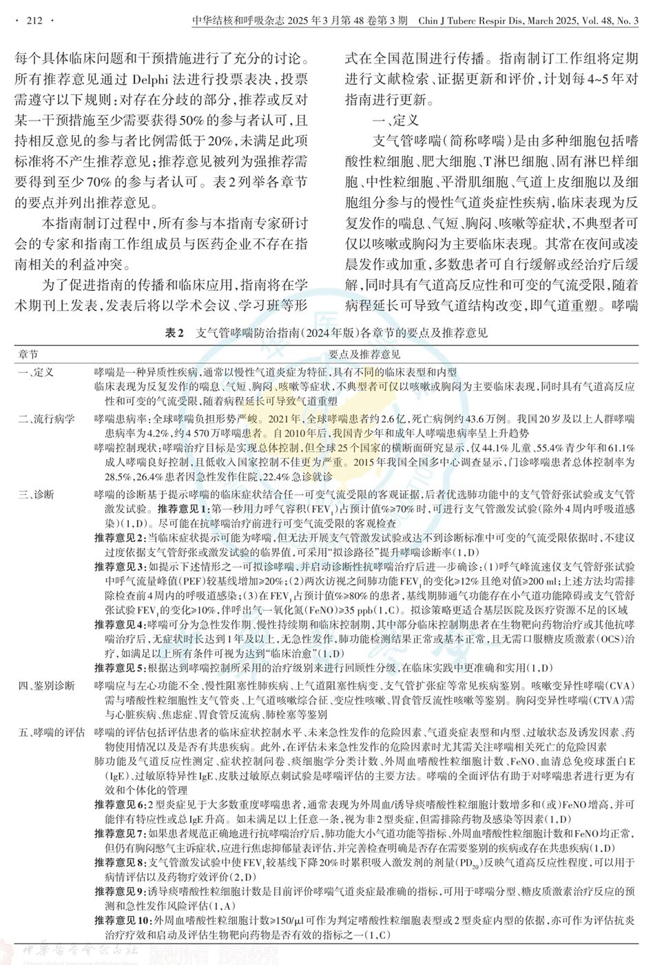
一、定义:各章节的要点及推荐意见
上一篇:
指南制订方法
下一篇:
二、流行病学 三、诊断