医护查查 yihuchacha.com
导航:
首页
>
指南共识
>
舰般环境下冻伤早期治疗
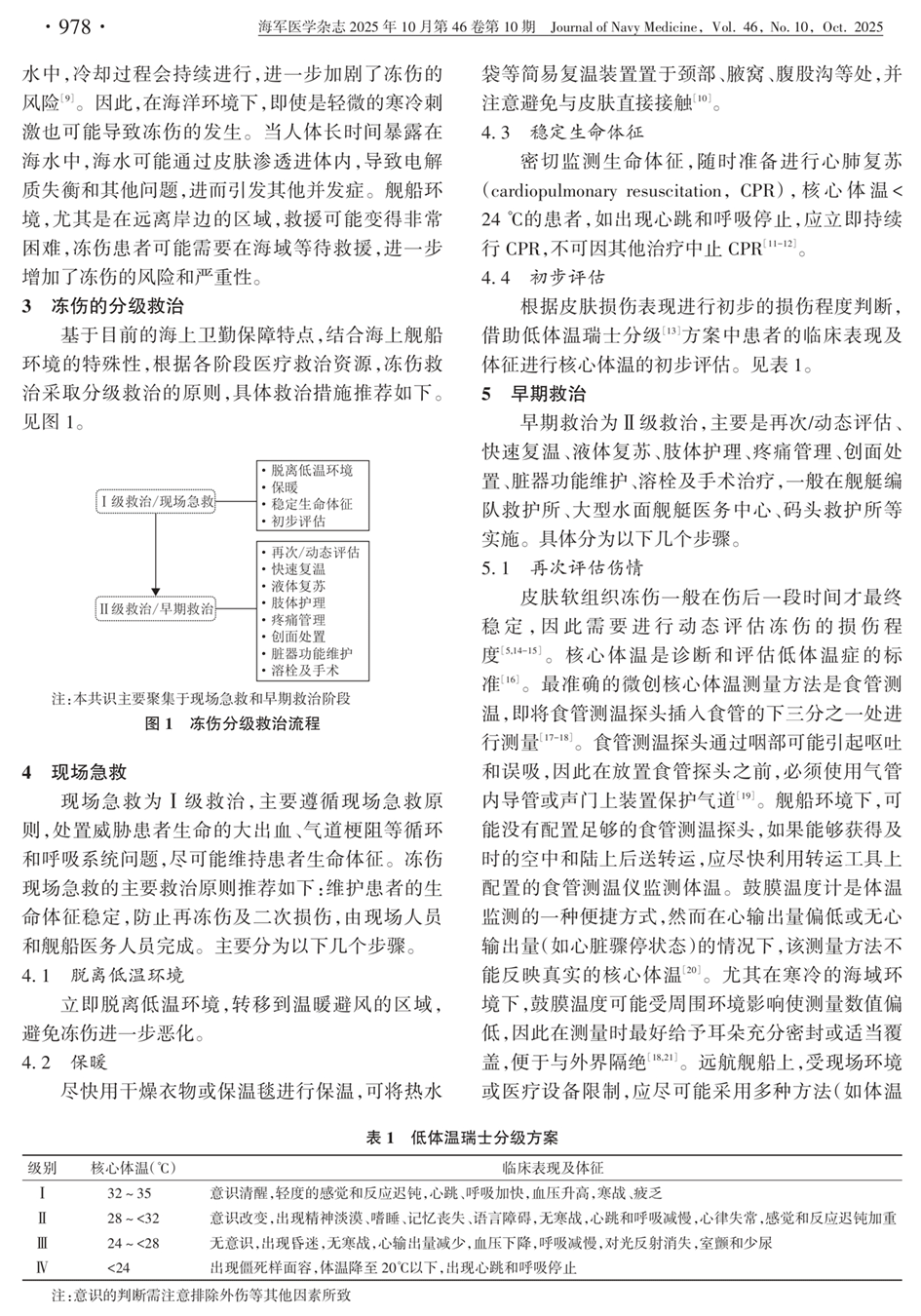
3、冻伤的分级救治 4、现场急救 5、早期救治:快速复温、液体复苏、肢体护理
上一篇:
1、冻伤的定义及分类 2、舰船环境下冻伤的伤情特点
下一篇:
6、冻伤的转运后送 7、结语