医护查查 yihuchacha.com
导航:
首页
>
速查指南
>
结直肠癌诊疗规范2023版
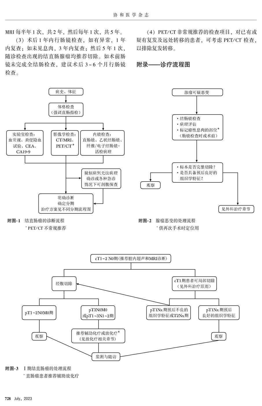
附录 诊疗流程图
上一篇:
随访
下一篇:
参考文献(完结)