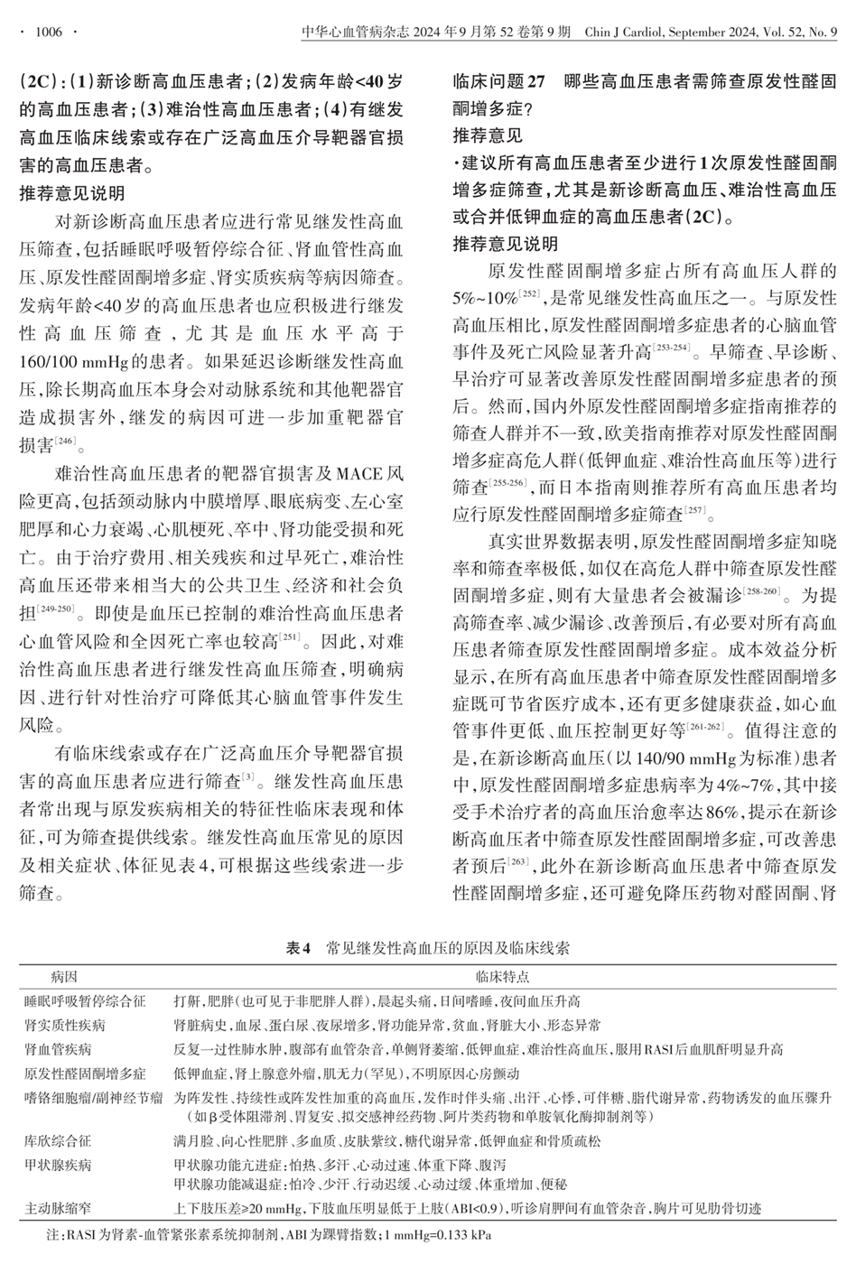
医护查查 yihuchacha.com
导航:
首页
>
指南共识
>
高血压临床实践指南
临床问题26:哪些需进行继发性高血压筛查?临床问题27:哪些需筛查原发性醛固酮增多症?
上一篇:
临床问题25:高血压急症的处理原则?
下一篇:
临床问题28-29:原发性醛固酮增多指标切点值、ARR阳性确认?临床问题30:是否需要药物洗脱?