医护查查 yihuchacha.com
导航:
首页
>
指南共识
>
高血压临床实践指南
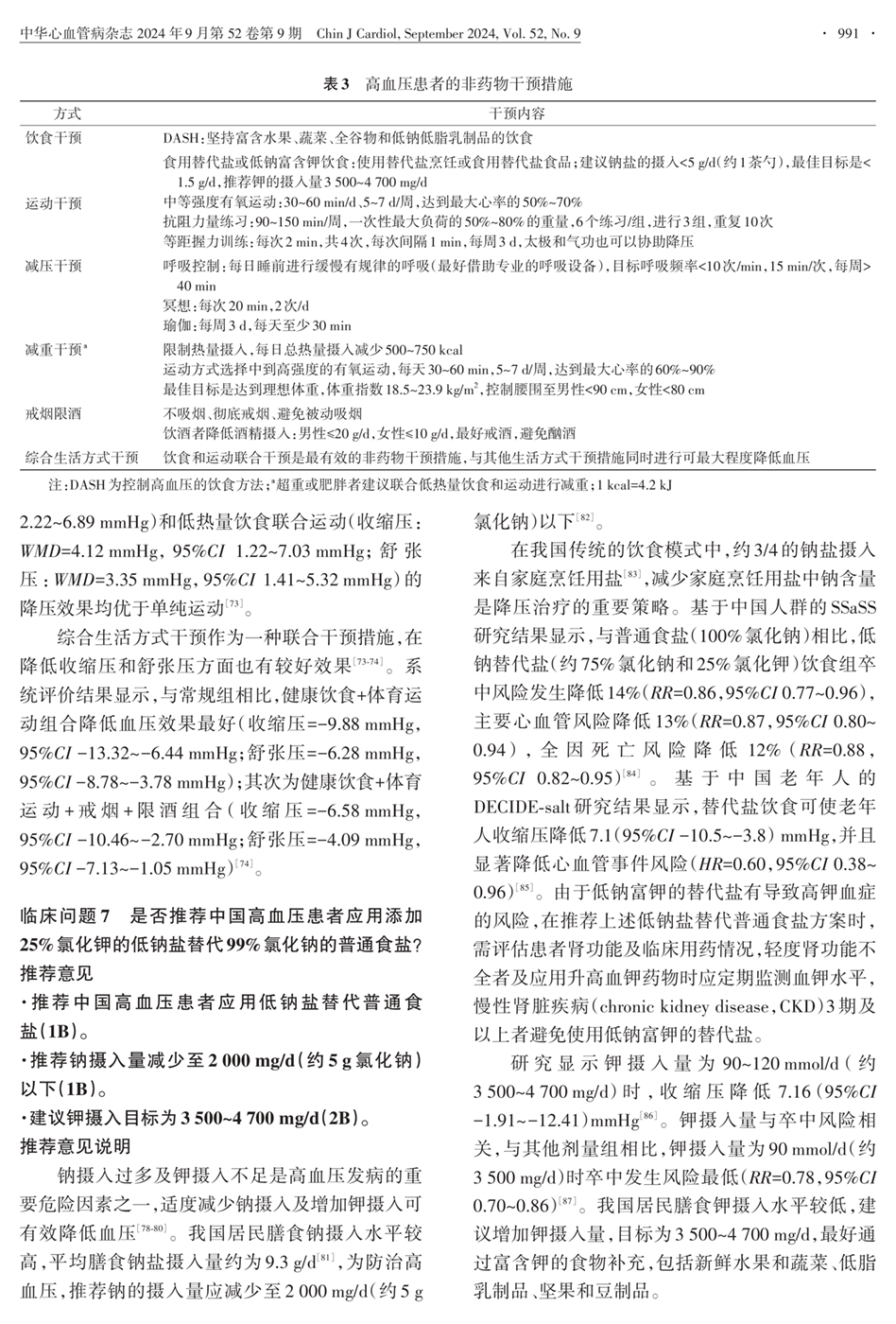
临床问题7:是否推荐添加低钠盐替代普通食盐? 表3:高血压患者非药物干预措施
上一篇:
临床问题5:家庭血压监测的测量时间和频率? 临床问题6:推荐哪些非药物干预措施?
下一篇:
临床问题8:推荐哪些运动?临床问题9:肥胖患者控制体重不佳时是否推荐药物或手术?