医护查查 yihuchacha.com
导航:
首页
>
指南共识
>
高血压临床实践指南
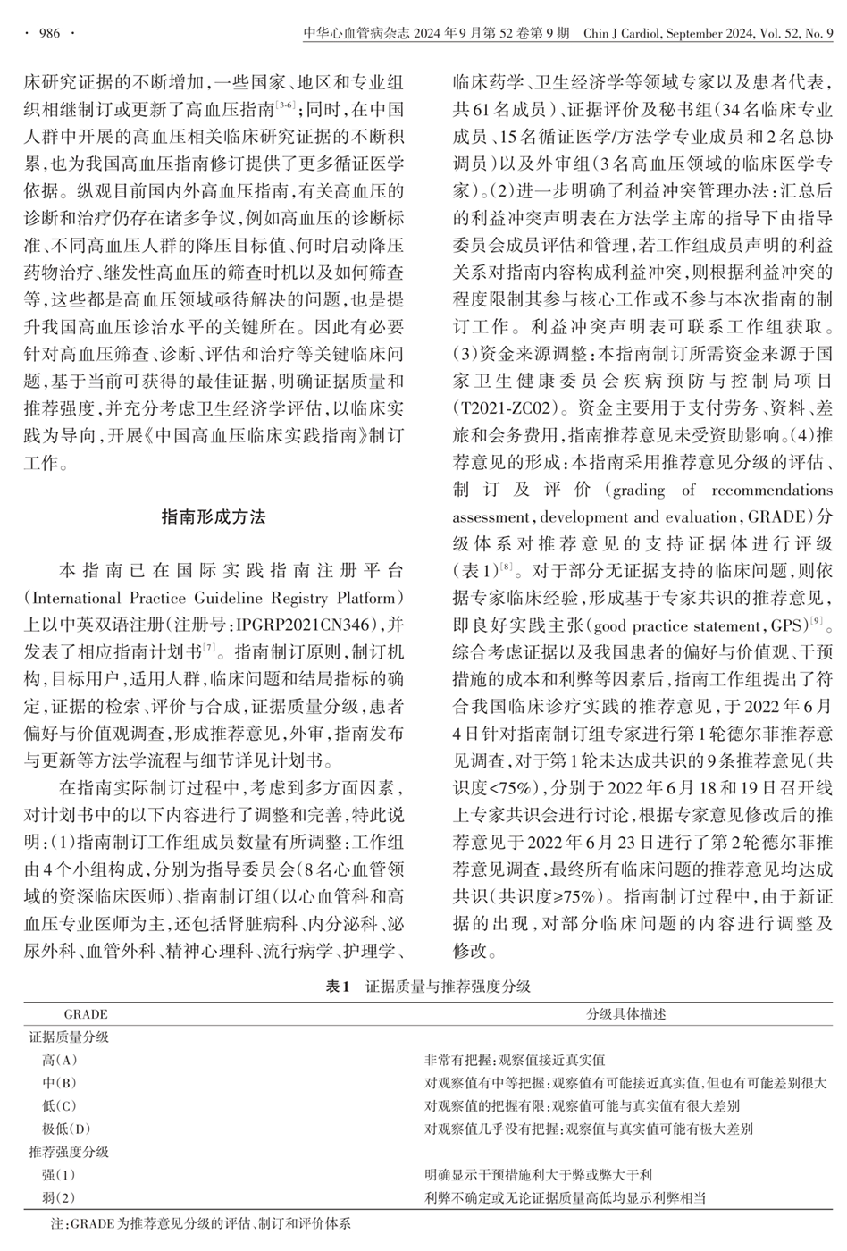
指南形成方法
上一篇:
中国高血压临床实践指南(2024年)
下一篇:
临床问题1:成人高血压诊断标准的合理水平? 临床问题2:简化心血管危险分级?