医护查查 yihuchacha.com
导航:
首页
>
指南共识
>
抗菌药物药代动力学药效学
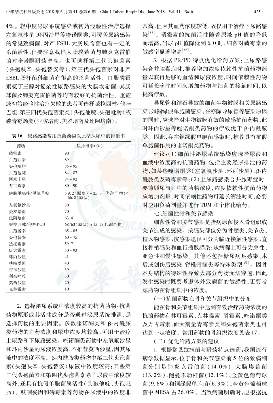
七、细菌性骨和关节感染
上一篇:
五、细菌性皮肤及皮肤软组织感染 六、细菌性泌尿系统感染
下一篇:
八、慢性肾功能不全 九、慢性肝功能不全 十、低蛋白血症