医护查查 yihuchacha.com
导航:
首页
>
指南共识
>
抗菌药物药代动力学药效学
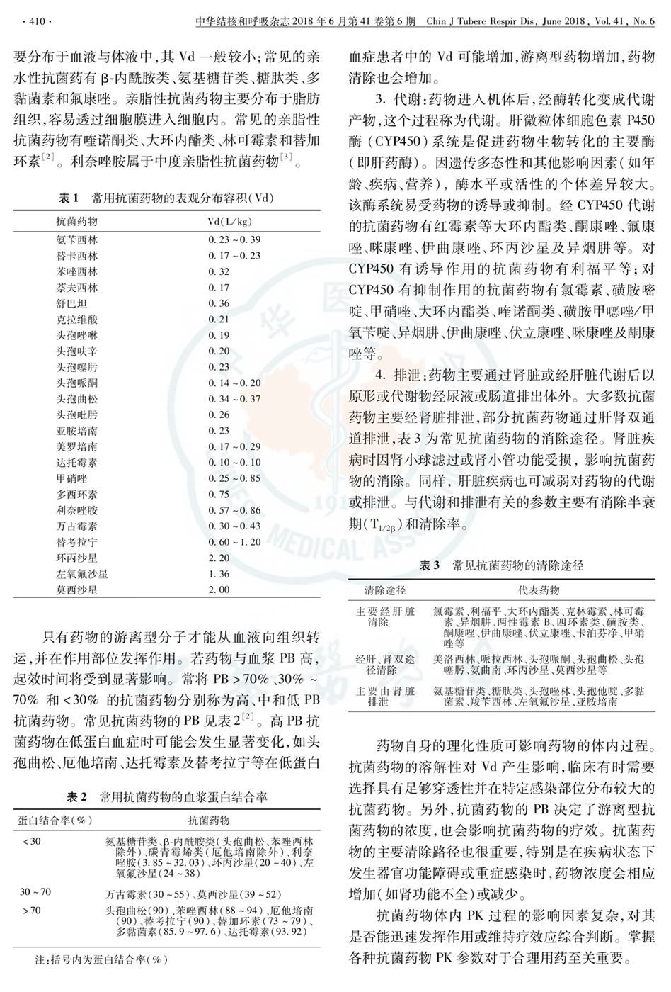
第一部分 抗菌药物PK/PD理论相关概念 一、抗菌药物的药代动力学简介
上一篇:
抗菌药物药代动力学/药效学理论临床应用专家共识(2018年)
下一篇:
二、抗菌药物的主要药效学(PD)指标