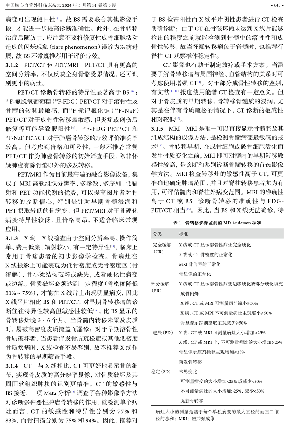
医护查查 yihuchacha.com
导航:
首页
>
指南共识
>
肺癌骨转移临床诊疗
1、指南制定方法 2、病理与发病机制 3、诊断
上一篇:
中国肺癌骨转移临床诊疗指南(2024版)
下一篇:
4、治疗:骨改良药物、全身治疗