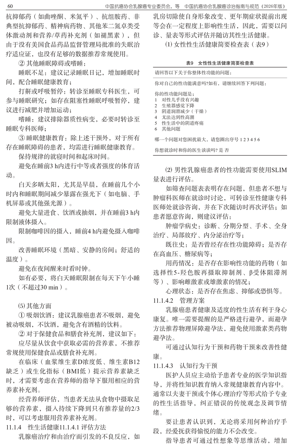
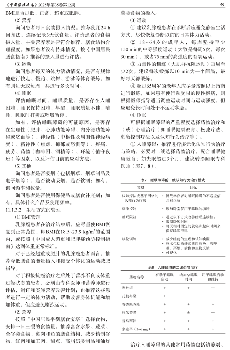
医护查查 yihuchacha.com
导航:
首页
>
速查指南
>
抗癌协会乳腺癌诊治
11、乳腺癌患者康复管理共识(2)
上一篇:
11、乳腺癌患者康复管理共识(1)
下一篇:
12、保乳整形和乳房重建临床指南