医护查查 yihuchacha.com
导航:
首页
>
速查指南
>
抗癌协会乳腺癌诊治
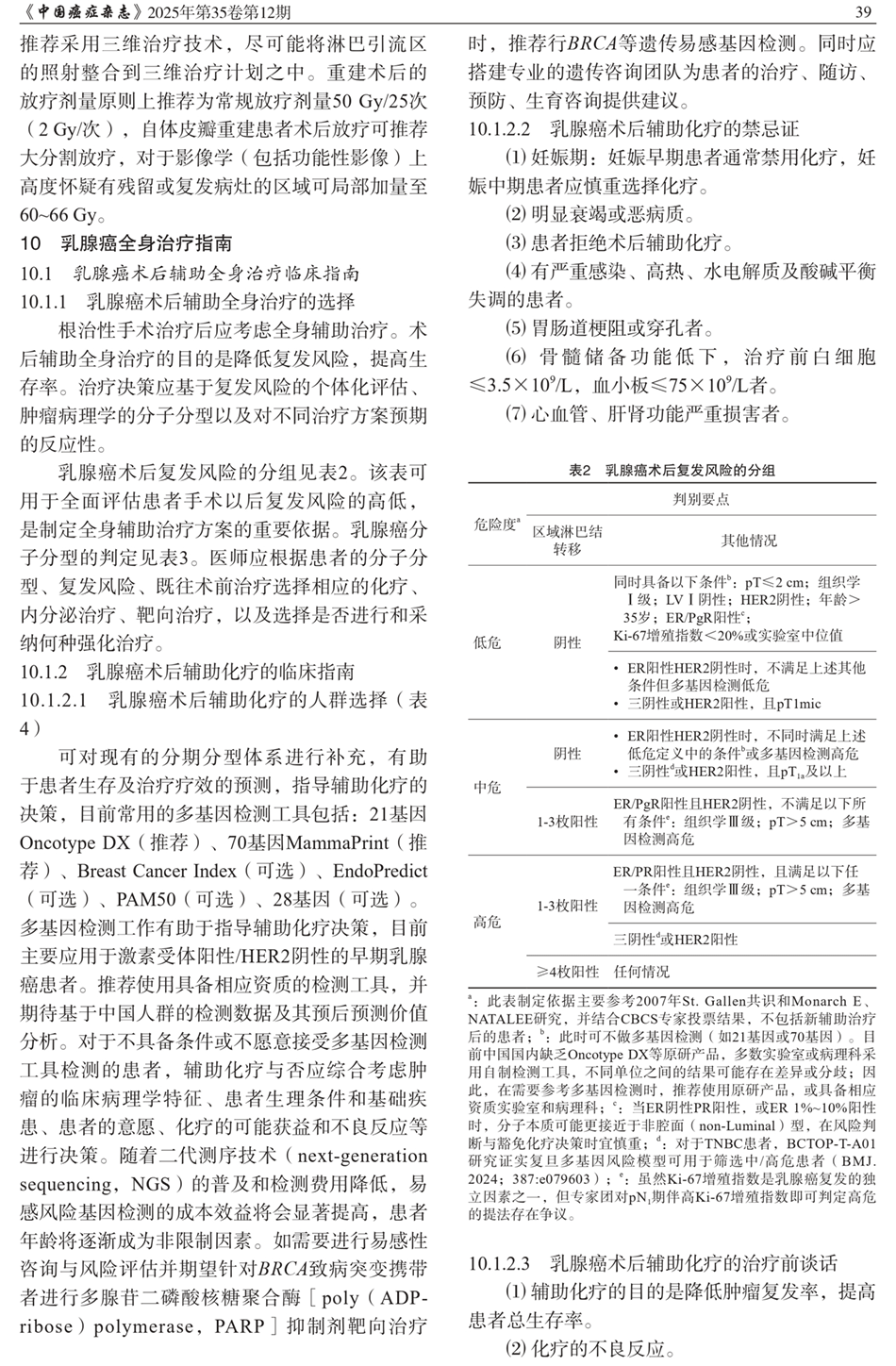
10、乳腺癌全身治疗指南(1) 表2 乳腺癌术后复发风险的分组
上一篇:
9、乳腺癌全乳切除术后放疗临床指南
下一篇:
10、乳腺癌全身治疗指南(2)