医护查查 yihuchacha.com
导航:
首页
>
速查指南
>
肾癌免疫治疗共识
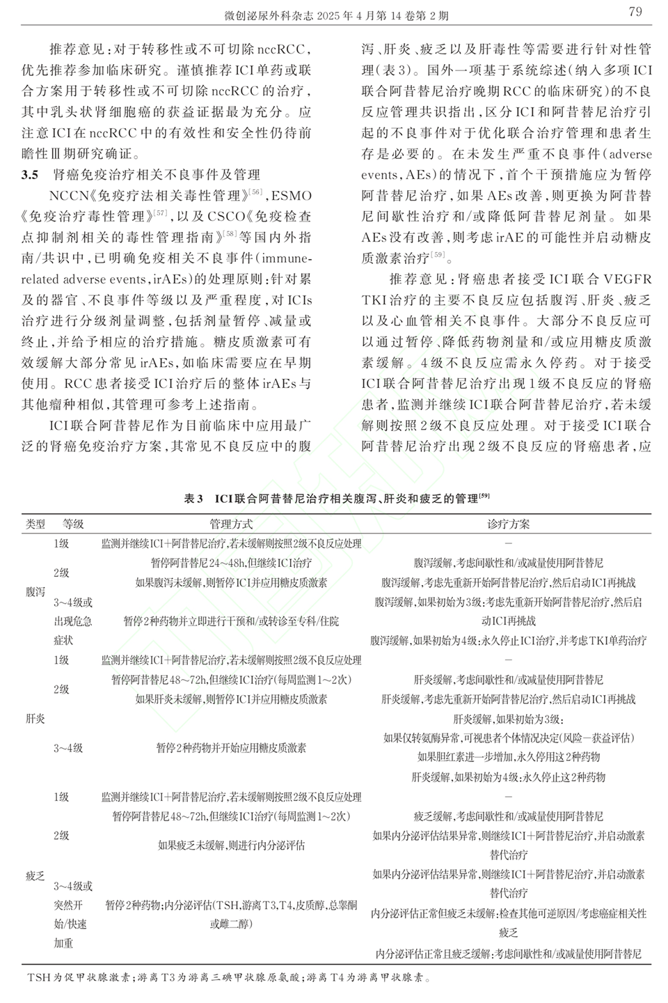
3、证据合成(2)
上一篇:
3、证据合成(1)
下一篇:
编写专家组/参考文献(完结)