医护查查 yihuchacha.com
导航:
首页
>
速查指南
>
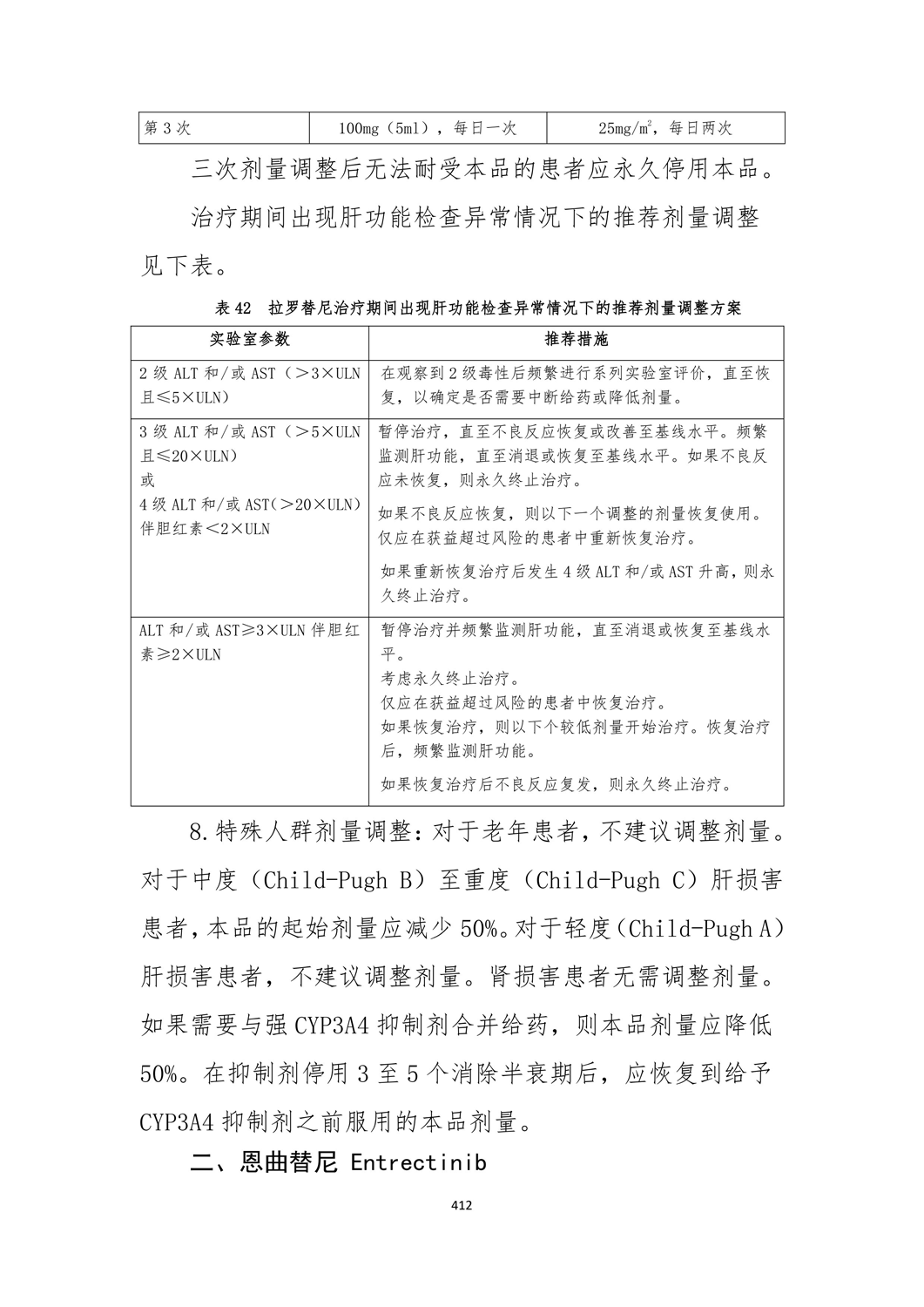
新型抗肿瘤药物指导原则2024
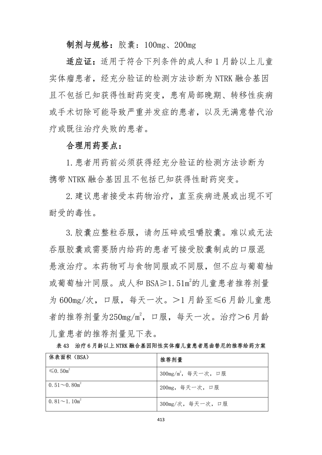
恩曲替尼 规格、适应证、用药要点
上一篇:
拉罗替尼 规格、适应证、用药要点
下一篇:
恩沃利单抗 规格、适应证、用药要点