医护查查 yihuchacha.com
导航:
首页
>
速查指南
>
新型抗肿瘤药物指导原则2024
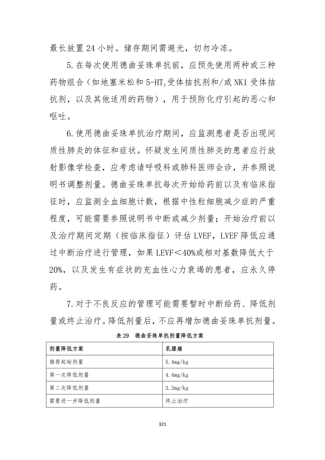
德曲妥珠单抗 规格、适应证、用药要点
上一篇:
恩美曲妥珠单抗 规格、适应证、用药要点
下一篇:
哌柏西利/阿贝西利 规格、适应证、用药要点