医护查查 yihuchacha.com
导航:
首页
>
速查指南
>
新型抗肿瘤药物指导原则2024
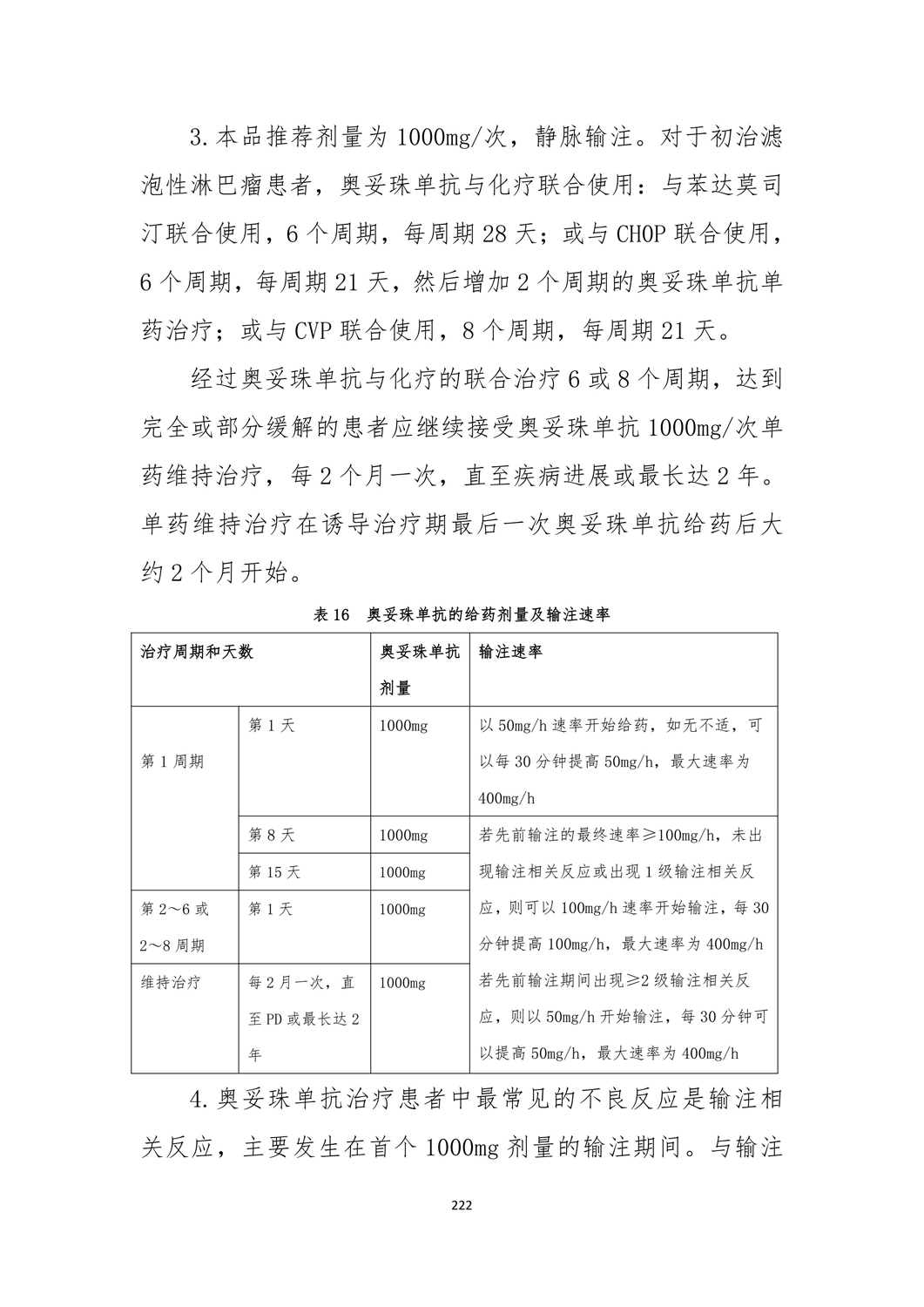
奥妥珠单抗 规格、适应证、用药要点
上一篇:
瑞帕妥单抗/泽贝妥单抗 规格、适应证、用药要点
下一篇:
维泊妥珠单抗/维布妥昔单抗 规格、适应证、用药要点