医护查查 yihuchacha.com
导航:
首页
>
速查指南
>
新型抗肿瘤药物指导原则2024
泽布替尼 规格、适应证、用药要点
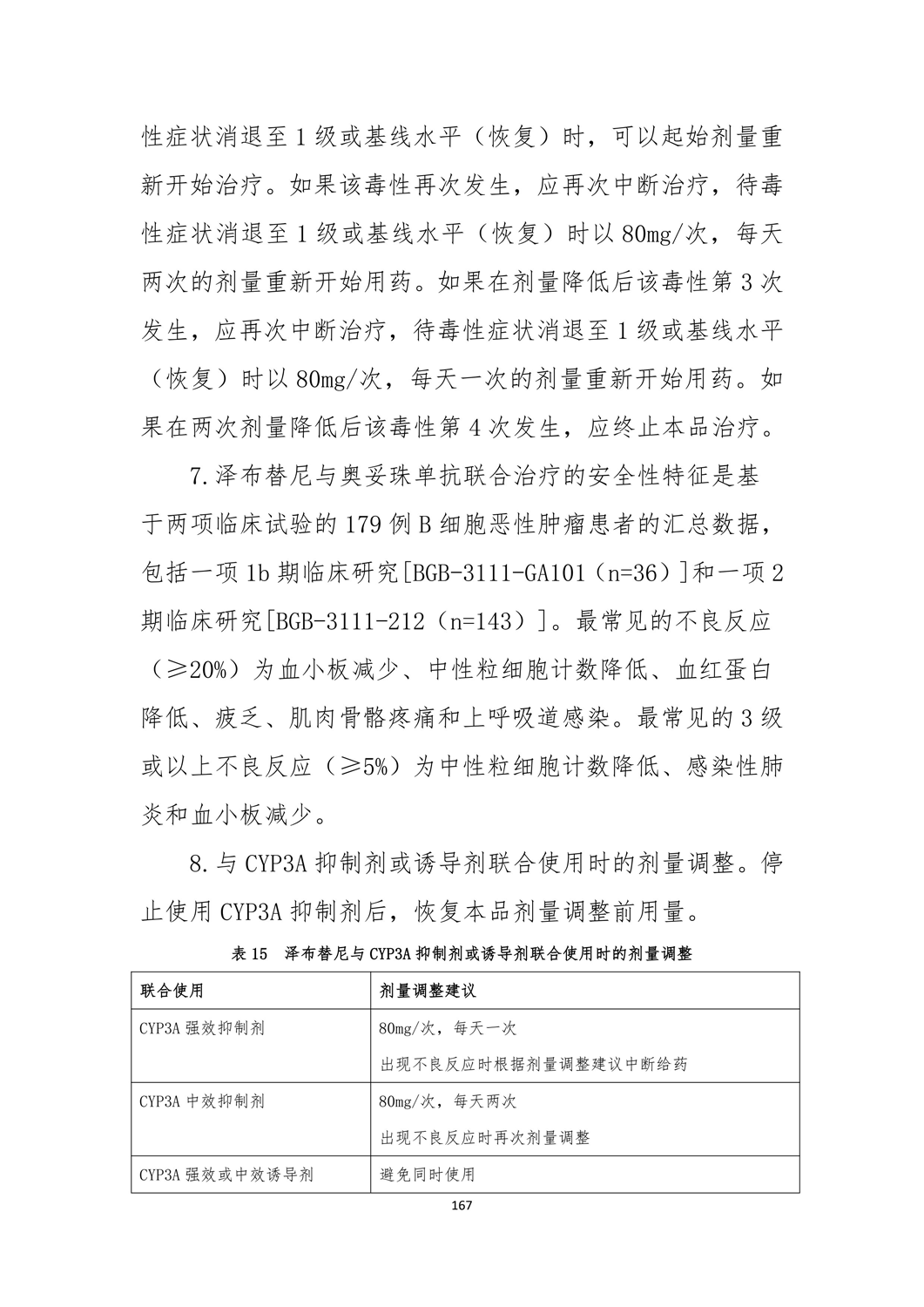
上一篇:
奥雷巴替尼/氟马替尼/伊布替尼 规格、适应证、用药要点
下一篇:
奥布替尼/硼替佐米 规格、适应证、用药要点