医护查查 yihuchacha.com
导航:
首页
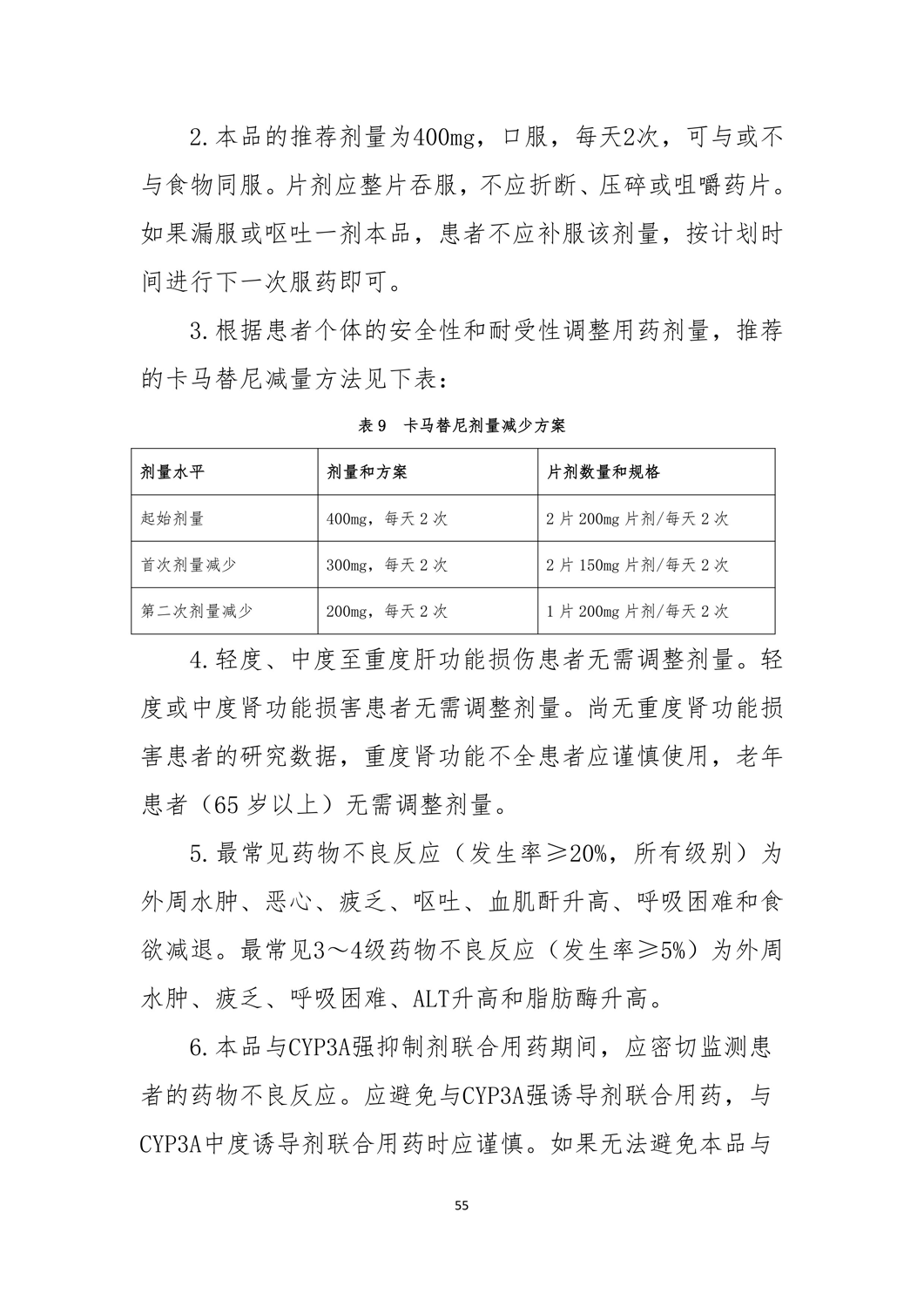
>
速查指南
>
新型抗肿瘤药物指导原则2024
卡马替尼/达拉非尼 规格、适应证、用药要点
上一篇:
伯瑞替尼/特泊替尼 规格、适应证、用药要点
下一篇:
曲美替尼/恩曲替 规格、适应证、用药要点