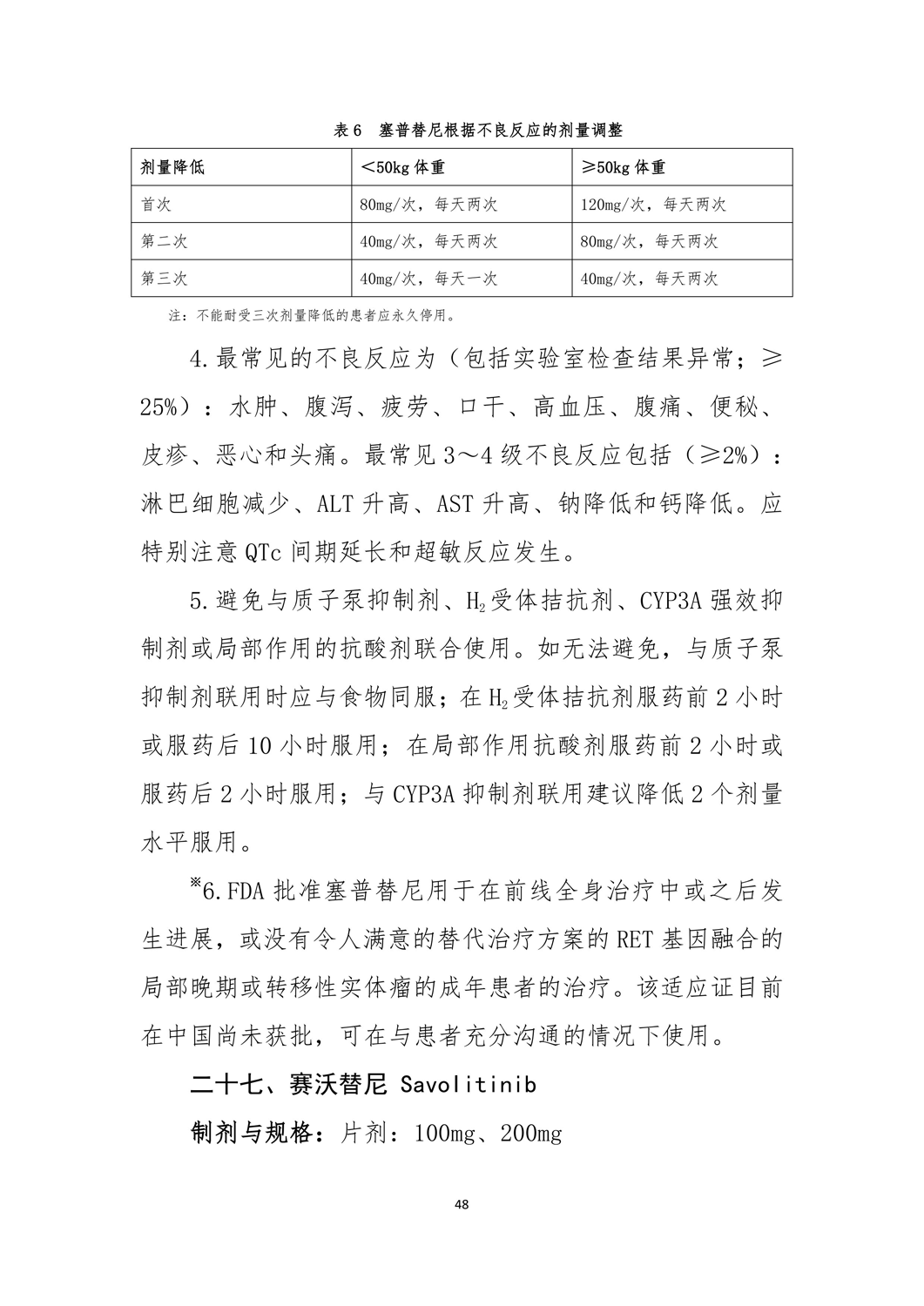
医护查查 yihuchacha.com
导航:
首页
>
速查指南
>
新型抗肿瘤药物指导原则2024
普拉替尼/塞普替尼 规格、适应证、用药要点
上一篇:
安罗替尼/依维莫司 规格、适应证、用药要点
下一篇:
赛沃替尼/谷美替尼 规格、适应证、用药要点