医护查查 yihuchacha.com
导航:
首页
>
速查指南
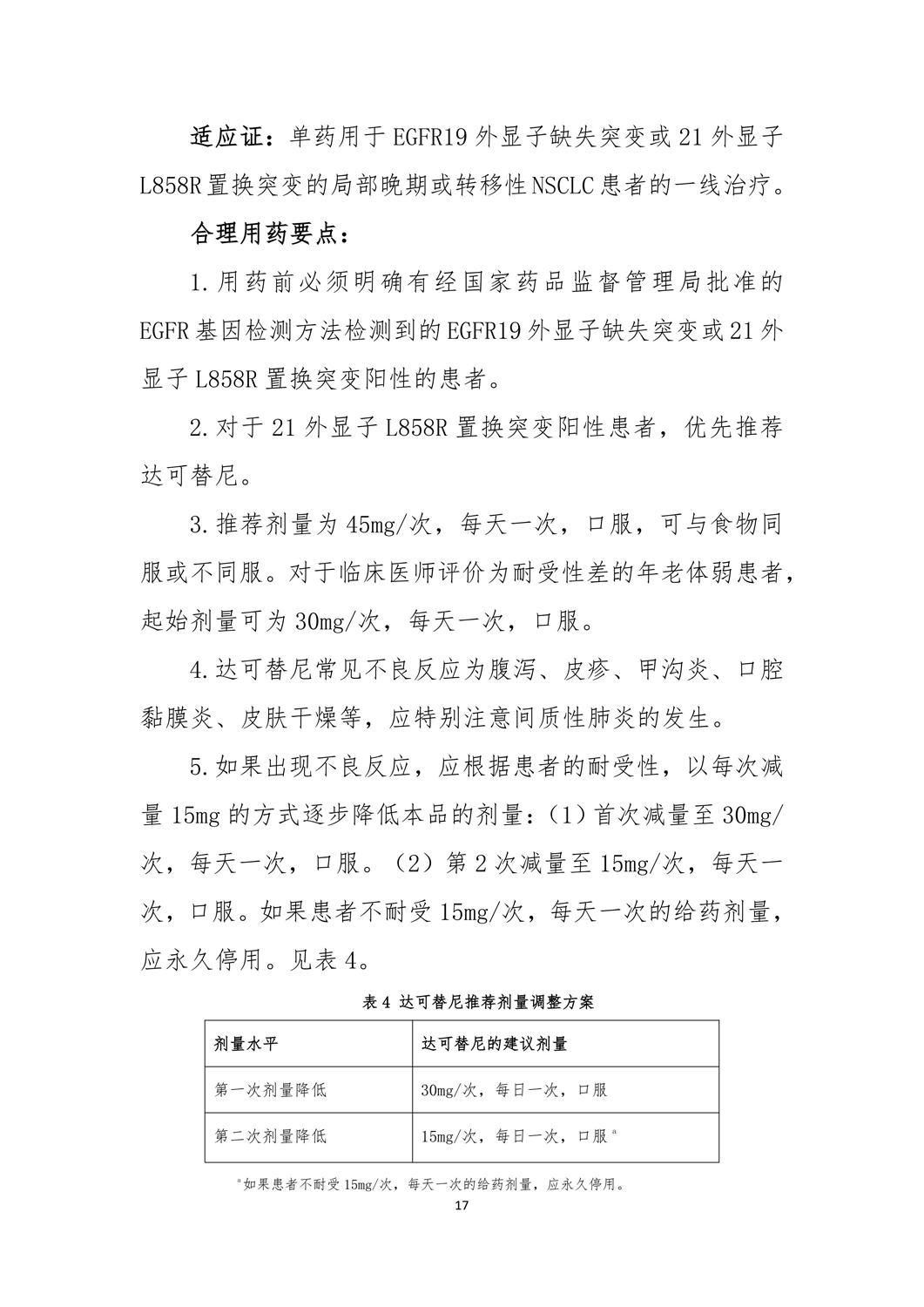
>
新型抗肿瘤药物指导原则2024
达可替尼/奥希替尼 规格、适应证、用药要点
上一篇:
阿法替尼 规格、适应证、用药要点
下一篇:
阿美替尼/伏美替尼 规格、适应证、用药要点