医护查查 yihuchacha.com
导航:
首页
>
速查指南
>
儿童支气管肺泡灌洗
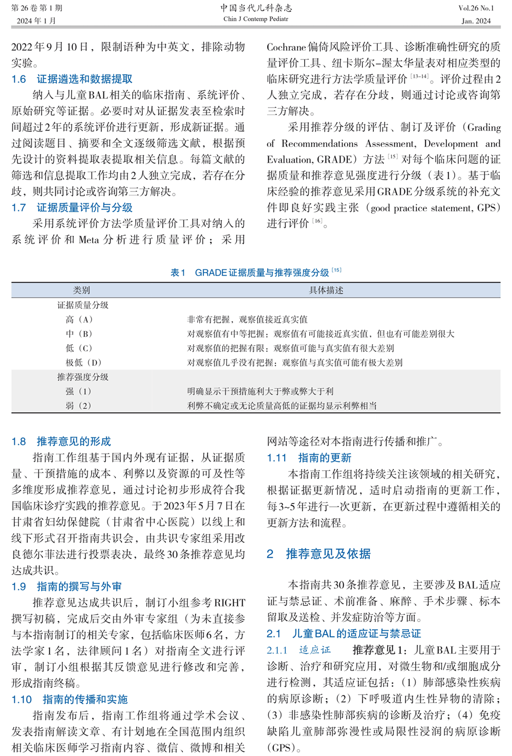
1、指南制订方法:推荐强度分级
上一篇:
中国儿童支气管肺泡灌洗术临床实践指南(2024年)
下一篇:
2、推荐意见及依据:术前准备、麻醉、手术步骤