医护查查 yihuchacha.com
导航:
首页
>
速查指南
>
美罗培南治疗新生儿脓毒症
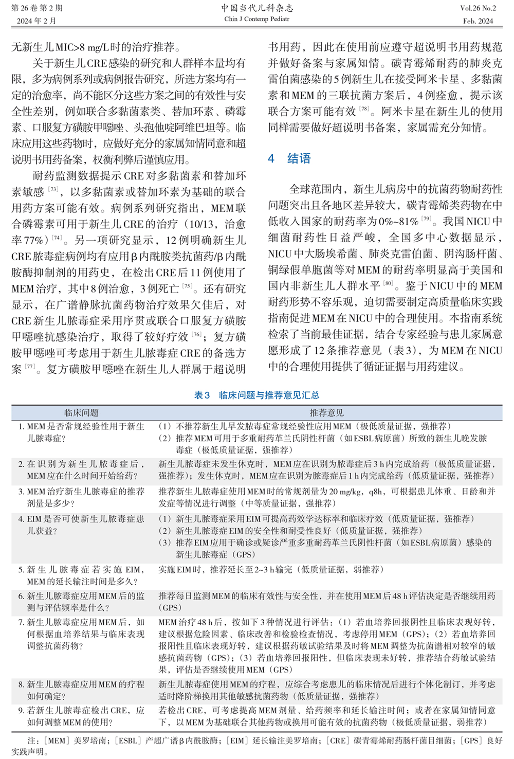
4、结语 表3临床问题与推荐意见汇总
上一篇:
3、临床问题与推荐意见
下一篇:
编审专家组/参考文献(完结)