医护查查 yihuchacha.com
导航:
首页
>
速查指南
>
高危新生儿分类分级管
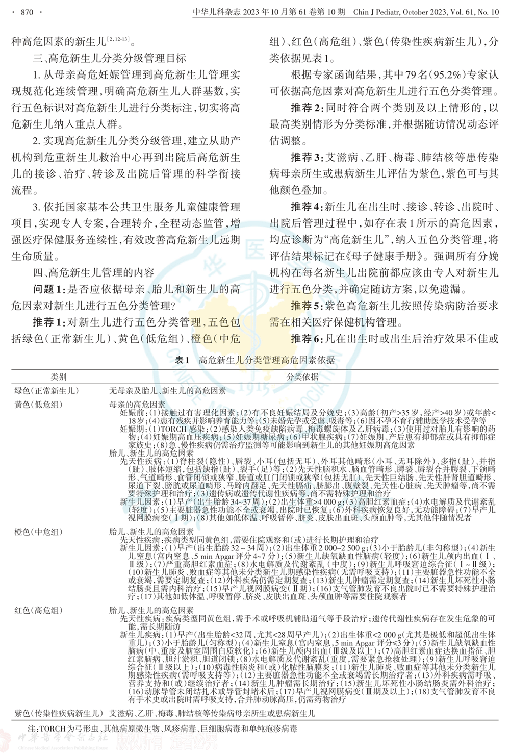
三、高危新生儿分类分级管理目标 四、高危新生儿管理的内容依据
上一篇:
一、专家共识制订方法 二、高危新生儿概念
下一篇:
编审专家组/参考文献(完结)