医护查查 yihuchacha.com
导航:
首页
>
速查指南
>
儿童川崎病诊疗循证
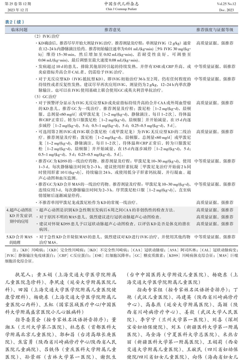
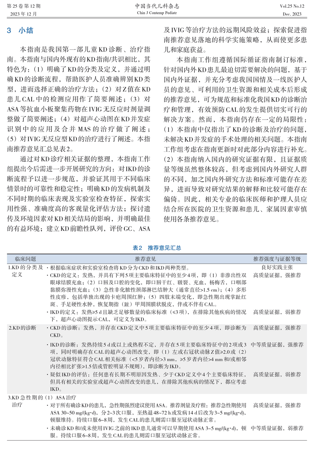
3、小结 表2 推荐意见汇总
上一篇:
2、推荐意见及依据
下一篇:
编审专家组/参考文献(完结)