医护查查 yihuchacha.com
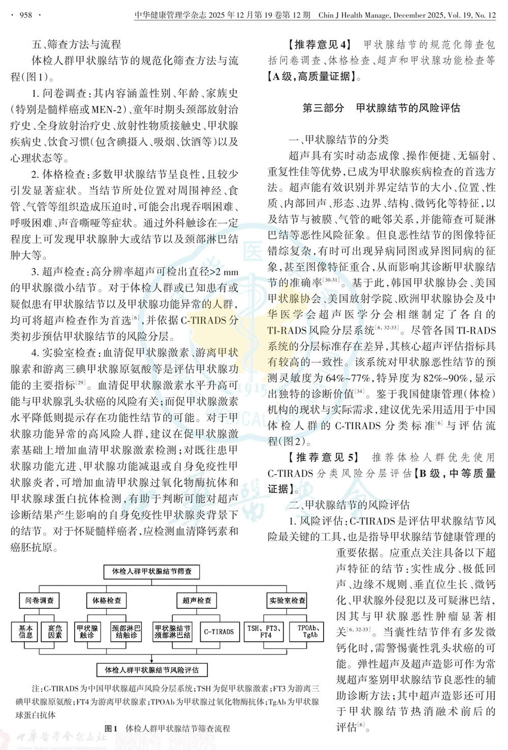
导航:
首页
>
速查指南
>
体检人群甲状腺结节风险评估
第三部分 甲状腺结节的风险评估
上一篇:
第一部分 共识制订方法及适用范围 第二部分 甲状腺结节的影响因素与筛查方式
下一篇:
第四部分 甲状腺结节的健康管理 第五部分 总结与展望