医护查查 yihuchacha.com
导航:
首页
>
速查指南
>
先天性甲状腺功能减退
一、概况:CH的定义、CH的病因分类
上一篇:
英文缩略语/指南推荐一览表
下一篇:
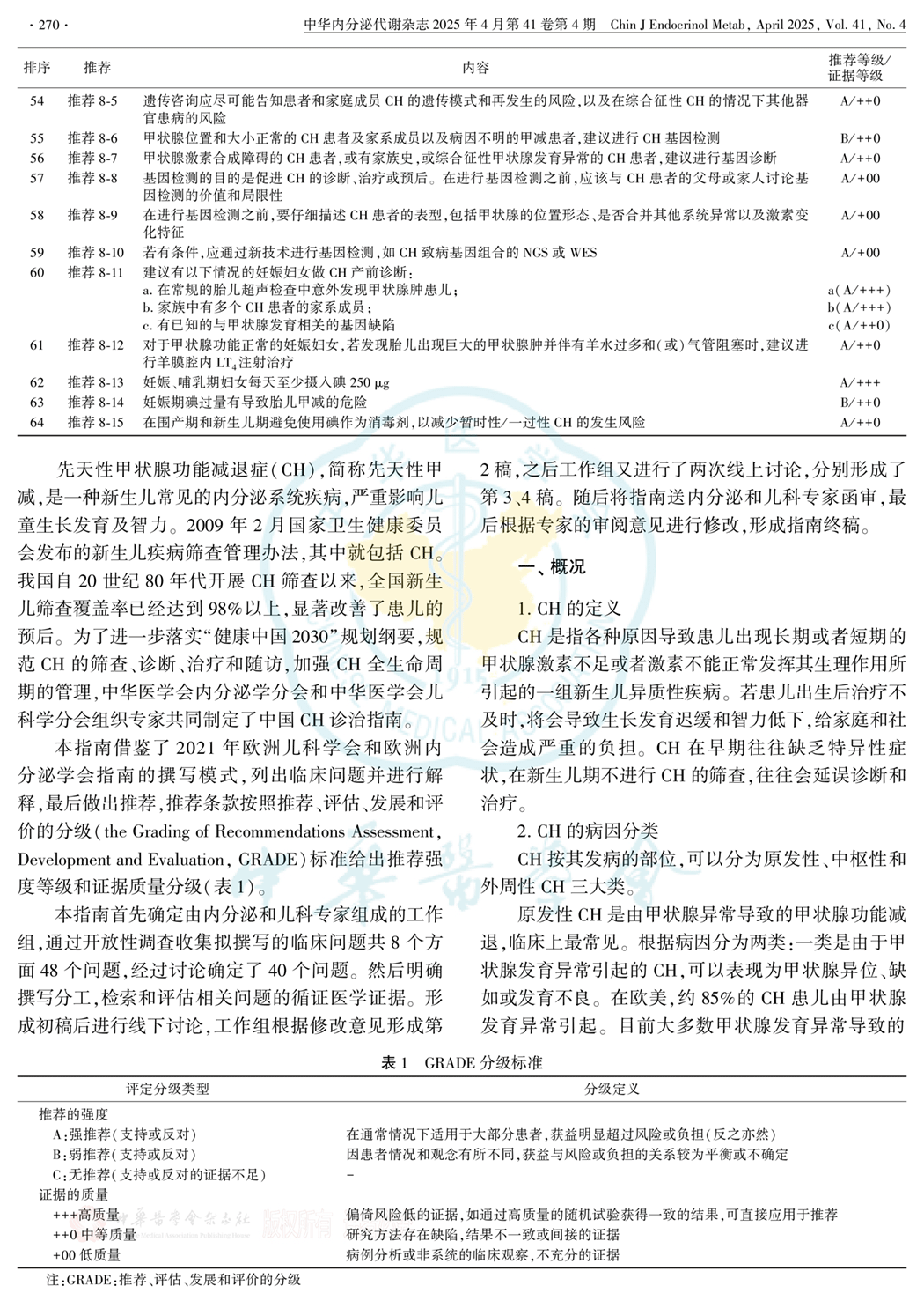
二、新生儿CH筛查 三、CH诊断