医护查查 yihuchacha.com
导航:
首页
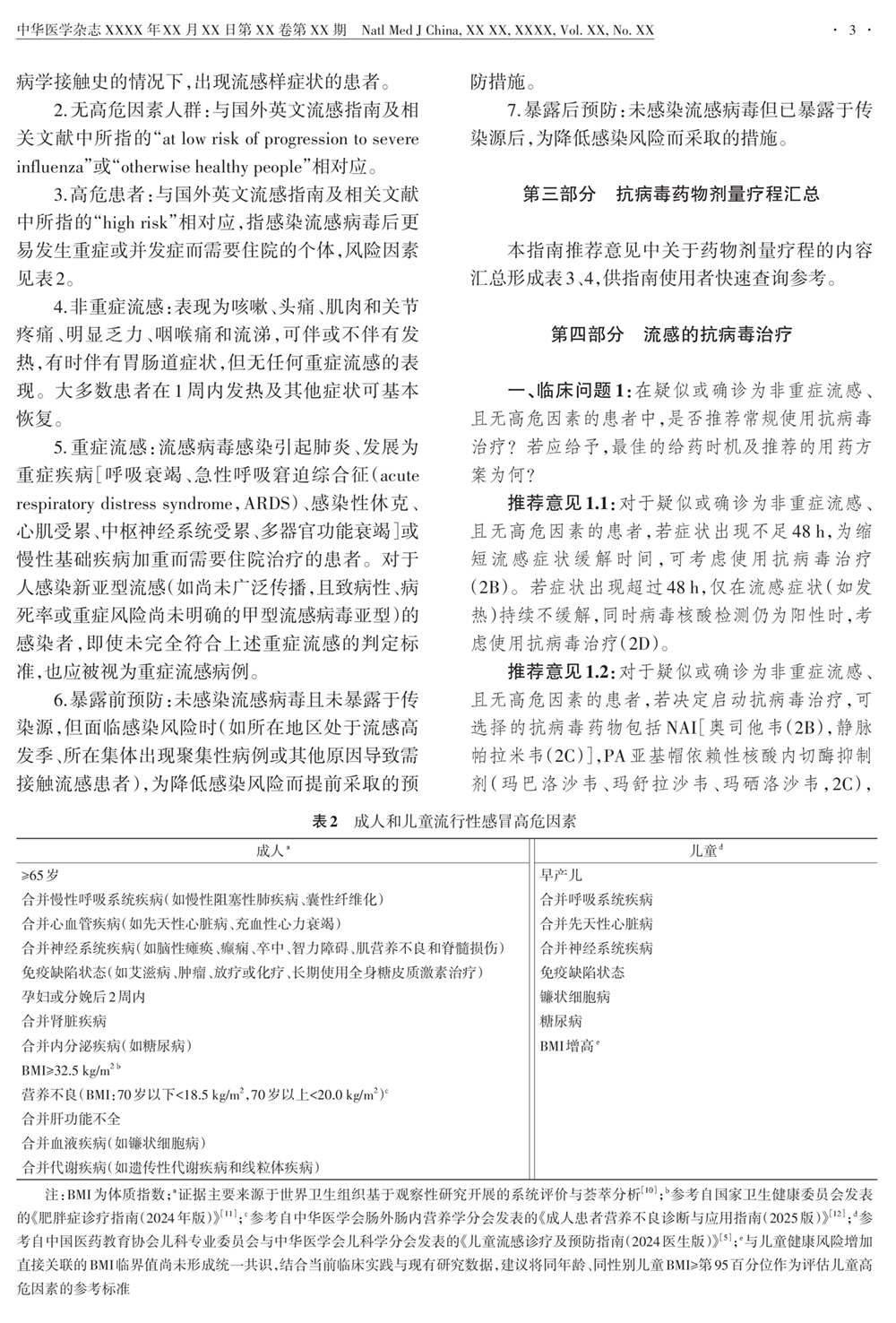
>
速查指南
>
流感治疗与药物预防指南
第三部分 抗病毒药物剂量疗程汇总 第四部分 流感的抗病毒治疗(1)
上一篇:
第一部分 指南制订方法学 第二部分 定义与术语
下一篇:
第三部分 抗病毒药物剂量疗程汇总 第四部分 流感的抗病毒治疗(2)