医护查查 yihuchacha.com
导航:
首页
>
速查指南
>
儿童肌张力障碍临床康复
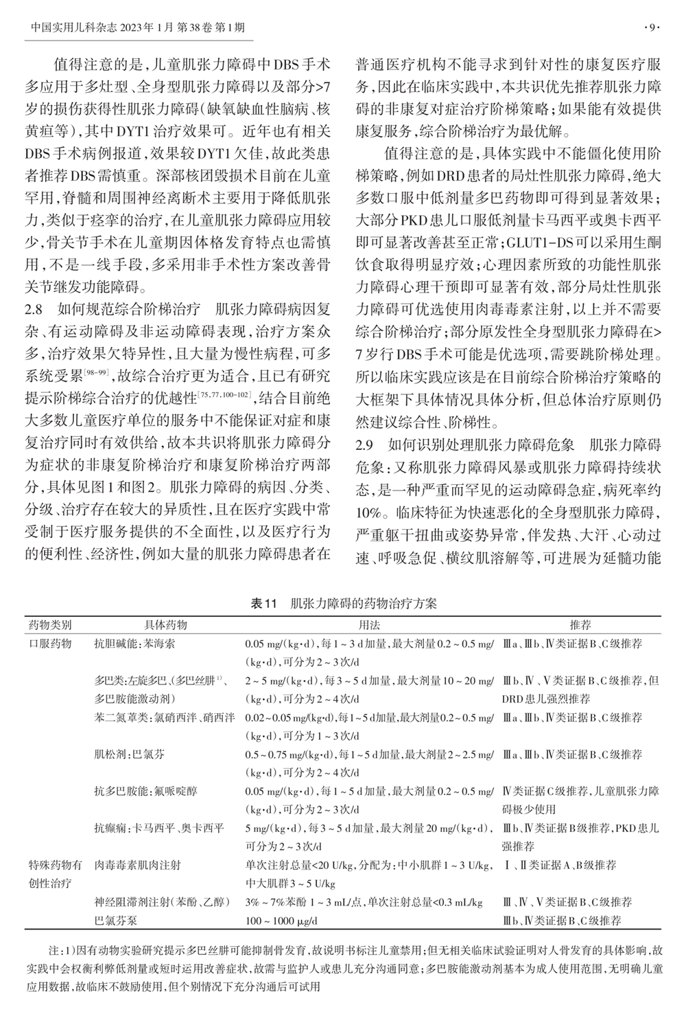
2、10个临床问题:如何规范综合阶梯治疗、如何识别处理肌张力障碍危象;药物治疗方案
上一篇:
表10 肌张力障碍的病因治疗方案
下一篇:
2、10个临床问题:如何实施长程管理;康复治疗方案、手术治疗方案