医护查查 yihuchacha.com
导航:
首页
>
速查指南
>
儿童肌张力障碍临床康复
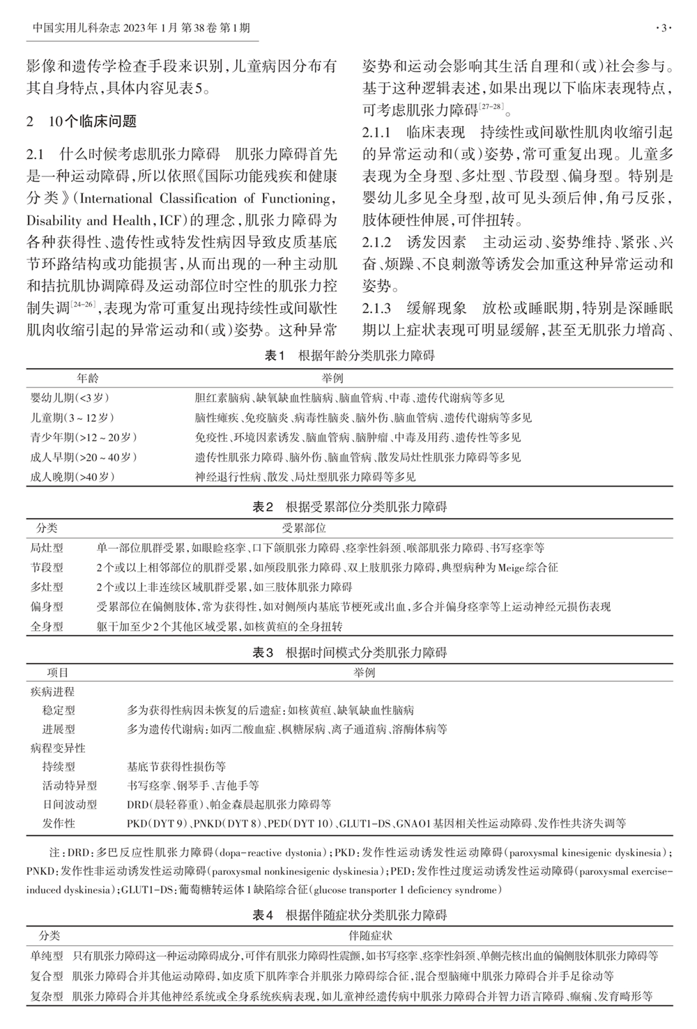
2、10个临床问题:什么时候考虑肌张力障碍、如何诊断肌张力障碍
上一篇:
1、基本知识
下一篇:
2、10个临床问题:如何评估肌张力障碍、如何针对病因治疗、如何常规对症治疗