医护查查 yihuchacha.com
导航:
首页
>
速查指南
>
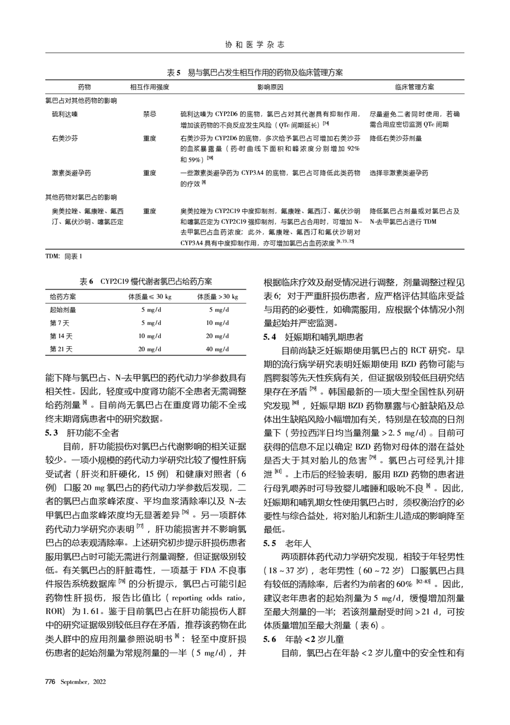
氯巴占治疗难治性癫闲
3、血药浓度监测 4、药物相互作用 5、特殊人群用药
上一篇:
2、氯巴占在难治性癫痫中的临床应用
下一篇:
6、不良反应、超剂量用药及中毒处置 7、医疗机构管理 8、小结